![]()
From Alphonse Mingana To Christoph Luxenberg: Arabic Script & The Alleged Syriac Origins Of The Qur'an
Islamic Awareness
© Islamic Awareness, All Rights Reserved.
First Composed: 20th December 2004
Last Modified: 3rd May 2007
| Tweet |
|
|
Assalamu ʿalaykum wa rahamatullahi wa barakatuhu:
The history of orientalism is quite peculiar. According to a few of them the history of Islam and Muslims is quite possibly a lie. They also claimed that Arabic sources on Islam are inherently unreliable whereas non-Islamic sources and speculative opinions are given an aura of truthfulness. As far as the Qur'an is concerned, it was not the revelation given to the Prophet, but simply a compilation of stolen liturgical material from the mass of Judeo-Christian and Zoroastrian traditions. One such example of an orientalist belonging to this class was that of Reverend Alphonse Mingana. Mingana attempted to teach Muslims about the transmission of their sacred Book down to even the Arabic alphabet! His hypothesis was that the Qur'an had strong imprints of Syriac. The "author" integrated a host of Syriac loan words into the language and thus brought about the linguistic revolution of what is now called the Qur'an.[1] Mingana catalogued the alleged "Syriac" vocabulary in the Qur'an and argued for the widespread presence of Syriac Christianity and its important role in the origins of Islam. His work, along with the more comprehensive work of Arthur Jeffery's The Foreign Vocabulary Of The Qur'an,[2] gave impetus for further research into the connection between the "foreign" vocabulary of the Qur'an and the historical circumstances of its appearance. Recently, Mingana's work was given a resurrection with a new twist by Christoph Luxenberg's Die syro-aramäische Lesart des Koran: Ein Beitrag zur Entschlüsselung der Koransprache.[3]
As far as the origins of the Arabic language is concerned, Mingana claims complete ignorance about it. He goes on to claim that in Makkah and Madinah, the written language "must have been" either Syriac or Hebrew:
If all the signs do not mislead us, very few oracular sentences, if any, were written in the time of the Prophet. The kind of life he led, and the rudimentary character of reading and writing in that part of the world in which he appeared, are sufficient witnesses in favour of this view. Our ignorance of the Arabic language in its early period of its evolution is such that we can not even know with certainty whether it had any writing of its own in Maccah and Madinah. If a kind of writing existed in these two localities it must have been something very similar to Estrangelo [i.e., Syriac] or the Hebrew character.[4]
As for the Arabic vowels, he dismisses the value of Arab authors and instead relies on Aramaic writers and his own speculative opinions. He says:
The first discoverer of the Arabic vowels is unknown to history. The opinions of Arab authors, on this point, are too worthless to be quoted... If we may advance an opinion of our own, we think that a complete and systematic treatise on these vowels was not elaborated till the latter half of the VIIIth century, and we believe that such an attempt could have been successfully made only the under the influence of the school of Baghdâd, at its very beginning. On the one hand, besides the insufficiency of the grounds for assuming an earlier date, we have not a manuscript which can be shewn to be before that time, adorned with vowels; on the other hand, the dependence of these vowels on those of Armaeans obliges us to find a centre where the culture of the Aramaic language was flourishing, and this centre is the school of Baghdâd, which was, as we have already stated, under the direction of Nestorian scholars, and where a treatise on Syriac grammar was written by the celebrated Hunain.[5]
He also asserted that:
The foundation of the Arabic vowels is based on the vowels of Aramaeans. The names given to these vowels is an irrefragable proof of the veracity of this assertion. So the Phath corresponds in appellation and in sound to the Aramaic Phtâha....[6]
Following closely in the footsteps of Mingana, Luxenberg claims that before the emergence of Arabic literature, the principal language of writing was syro-aramäische or Syriac. This lead him to assume that the origins of the literary Arabic and the Qur'an must be sought in Aramaic and Christian communities. This assumption is taken further to claim that Makkah was not an Arab settlement but an Aramaic colony and that the residents of Makkah spoke aramäische-arabische Mischsprache.[7] This language, apparently not known or understood outside of Makkah(?), soon went into a state of oblivion and no reliable tradition existed to prove its existence.[8] Hence, according to Luxenberg, the early Muslim scholars, writing about a century and a half after the Prophet, were under the false impression that the Qur'an was written in classical Arabic; therefore, it was no surprise that they did not understand what they were reading.[9] In this regard, Luxenberg represents a radical break from everyone else, including Jeffery and Mingana.
Under the cloak of these assumptions, Luxenberg begins his quest to find the "real" Qur'anic text using his own graphic and linguistic methods. It is his assumptions for the graphic side of his analysis that interests us in this paper. By claiming that the early Arabic documents lack diacritical points and vowel markers, Luxenberg takes liberty to alter diacritics and change the vowels at will.
Luxenberg's work has been given wide publicity by the New York Times (Alexander Stille and Nicholas Kristoff), The Guardian and Newsweek. Is his book a path-breaking discourse or is it yet another headline grabbing exercise? This has prompted us to evaluate the claims of Luxenberg and inspect the foundations which these claims rest upon. In this paper, we would like to examine the assumptions of Mingana and Luxenberg concerning the origins of various aspects of the Arabic script. We will also compare the Arabic script with the Syriac script and its development. It will be shown that both Mingana and Luxenberg were wrong in their assumptions concerning the Arabic script.
2. Origins Of The Arabic Script
As mentioned earlier, Mingana claimed ignorance about the evolution of the Arabic script and the presence of an Arabic alphabet during the advent of Islam. He then went on to say that in Makkah and Madinah, the written language "must have been" either Syriac or Hebrew. As for Luxenberg, he claims that:
When the Koran was composed, Arabic did not exist as a written language; thus it seemed evident to me that it was necessary to take into consideration, above all, Aramaic, which at the time, between the 4th and 7th centuries, was not only the language of written communication, but also the lingua franca of that area of Western Asia.
As far as the history of Arabic as a written language is concerned, it is best depicted by the following pre-Islamic as well as early post-Islamic Arabic inscriptions that show the progressive development of the Arabic script. The inscriptions below show that the Arabic script before the advent of Islam clearly had a well-developed alphabet.
Raqush Inscription (Jaussen-Savignac 17): The Earliest Dated Pre-Islamic Arabic Inscription (267 CE).
Healey and Smith have hailed it as the earliest dated Arabic document.[10]
Jabal Ramm Inscription: A Fourth Century Pre-Islamic Arabic Inscription.
This inscription is the second oldest so far discovered in the Arabic alphabet after the Raqush inscription. The grammar in this inscription is straightforward classical Arabic.[11]
A Pre-Islamic Arabic Inscription At Umm Al-Jimal.
The grammar in this inscription is straightforward classical Arabic.[12]
Zebed Inscription: A Pre-Islamic Trilingual Inscription In Greek, Syriac & Arabic From 512 CE.
As the name suggests, it is a trilingual inscription. The Arabic, though, does not translate the Greek but merely lists six names, not all of which are mentioned in the Greek.
Jabal Usays Inscription: A Pre-Islamic Arabic Inscription From 528 CE.
This is the only pre-Islamic Arabic inscription with historical content.
Harran Inscription: A Pre-Islamic Arabic Inscription From 568 CE.
A Greek-Arabic bilingual inscription from Harran, near Damascus, Syria.[13]
Inscriptions Near Madinah Of The Early Years Of Hijra [c. 4 AH].
Also see inscriptions [B] and [C]. These set of inscriptions are from Mount Sal‘ near Madinah. They have been dated to c. 4 AH using internal evidence.[14] The monumental script (i.e., Kufic) in the above inscriptions is quite interesting. Grohmann compares the script of the inscriptions with those in the early Kufic Qur'anic manuscripts. He says that the resemblance is "very striking."[15]
These inscriptions detailed above provide ample evidence of a well articulated Arabic alphabet and are sufficient to refute the speculative assumptions of Mingana and Luxenberg. Furthermore, Bellamy commenting on the inscriptions from Jabal Ramm, Umm al-Jimal and Harran says:
We should also point out that Nabia Abbott also refuted the arguments of Mingana using the earliest known Arabic papyrus PERF No. 558 [22 AH] originating from Egypt. If Arabic was indeed so primitive in its homeland during the advent of Islam, as claimed by Mingana, how can one rationalize its practical use in Egypt in such a short time and that too in a well-developed cursive script? Abbott says:Anyone who takes a close look at these inscriptions and compares them with the sample of Koran... will discern a great many letterforms that have not been changed at all, or very little, in the sixteen hundred years that have elapsed since the earliest one was written.[16]
The condition of Arabic writing in Muhammad's time is indicated by PERF No. 558 (our plates iv-v), an Arabic papyrus of the reign of ‘Umar dated AH 22 and written in a fairly well developed manuscript hand in the distant province of Egypt, where Greek and Coptic were the written languages in general use. If written Arabic was so primitive and rare in its own homeland at the time of Muhammad's death, how do we account for its practical use in Egypt only a short dozen years after that event? Again to grant the incomplete development of orthography would give us reason to suspect only the orthographic accuracy of early Qur'anic editions but not the possibility of their existence. In this connection it is interesting to note that nowhere in the traditions of the earliest transmission of the Qur'an is there any hint of serious orthographic or vowel difficulties; rather it is the differences in the Arabic tribal dialects and differences arising out of foreigner's use of Arabic that seem to demand attention. The foregoing considerations lead one to believe that, if we allow for such common mistakes as writers and copyists are liable to make, the Arabic writers of Muhammad's time and of the time of early Caliphs were able scribes capable of producing an acceptable edition of a written Qur'an despite the lack of all the improvements of modern written Arabic.[17]
Luxenberg mentions the pre-Islamic Arabic inscriptions in Grohmann's classic Arabische Paläographie.[18] Deducing from the early form of Arabic alphabets, he says that it is safe to assume the cursive syro-aramäische script [i.e., Syriac] served as a model for the Arabic script.[19] What now becomes almost unbelievable is that Luxenberg uses Grohmann's Arabische Paläographie as a source to support his argument that the syro-aramäische script served as a model for the Arabic script. Grohmann in this book, in fact, was one of the earliest scholars to refute the origins of Arabic script from Syriac script.[20] T. Nöldeke was the first to establish the link between the Nabataean and Arabic scripts in 1865, which later confirmed against J. Starcky's Syriac thesis by Grohmann. The affiliation between Nabataean and Arabic scripts has now been fully documented by J. Healey. He says:
The development of the Nabataean script in the 2nd, 3rd and 4th centuries A.D. is usually seen as a progression from form derived from earlier Aramaic towards forms out of which the early (western cursive) Arabic script developed, though we should note the view of J. Starcky, based partly on the observation that Nabataean script, unlike the Syriac and Arabic scripts, is essentially suspended from an upper line, that the origin of the Arabic script is to be sought in a Lahmid form of the Syriac script. This view has met with little support. The Nabataean origin of the Arabic script is now almost universally accepted.[21]
Similar conclusions were also reached by Nabia Abbott,[22] Kees Versteegh[23] and Beatrice Gruendler.[24] One should also note that the origins of an early cursive Arabic script has nothing to do with the syro-aramäische script of Luxenberg; rather it is from the Nabataean script from where it originated. Now that Luxenberg's hypothesis of the syro-aramäische script being the "model" for the Arabic script is conclusively refuted, let us now move on to the origin of diacritical and vowel marks in Arabic script.
3. Diacritical & Vowel Marks In Arabic From Syriac?
The diacritical (or skeletal) and vowel marks in early days of Islam were termed as nuqat (or dots). Skeletal dots differentiate the graphemes or the letters sharing in the same skeleton such as ح from ج. These are known as nuqat al-i‘jām and was familiar to the Arabs prior to the advent of Islam. The vowel marks or nuqat al-i‘rāb (or tashkīl), which can take the form of dots or conventional markings, were invented by Abu al-Aswad al-Duali (d. 69 AH / 688 CE) as we shall see below.[25] Let us now look into the issue of borrowing.
3.1 DIACRITICAL MARKS
It has been claimed by scholars, with some reservations, that the origins of diacritical and vowel marks originate from Syriac.[26] We have already seen the opinions of Mingana earlier.[27] Luxenberg opines that the diacritical dots for ܕ (dolath) and ܪ (rish) in Syriac may have served as the basis for the Arabic alphabet.[28]
In the Syriac alphabet, only two characters possess diacritical dots: ܕ (dolath) and ܪ (rish). By comparison the Arabic alphabet contains a total of fifteen dotted characters: ب، ت، ث، ج، خ، ذ، ز، ش، ض، ظ، غ، ف، ق، ن، ة. Imagining that the Arabs borrowed their multitudinous dots from the Syriac becomes a difficult proposition.[29] Moreover, we have clear pre-Islamic evidence of the usage of diacritical dots, e.g., the Raqush Inscription [267 CE] has diacritical points on the letters د، ش and ر; the Jabal Ramm Inscription [4th century CE] has diacritical points for the letters ج، ي and ن; and a curious inscription from Sakakah contains dots associated with Arabic letters ب، ت and ن.
Coming to the time of the advent of Islam, the earliest dated papyrus PERF No. 558 [22 AH / 642 CE] shows numerous diacritical dots on the letters ج، خ، ذ، ز، ش and ن. Dotting is also seen for the letters ز، ق and ن in P. Mich. 6714 - a bilingual papyrus from 22 - 54 AH / 642 - 674 CE. There are also examples of diacritical dots in the Islamic inscriptions, e.g., an inscription at Wadi Sabil [46 AH / 666 CE] shows a dot below ب; and an inscription near Ta'if on a dam built by Caliph Mu‘awiya [58 AH / 677 CE] shows the use of consonantal points for ي، ب، ن، ث، خ، ف and ت.
Given the fact that all of the above material was published before Luxenberg published his book, it is surprising to see his claim (quoting Blachère) that Islamic tradition is unable to pinpoint when the diacritical points were finally "fixed" - a process that took over three hundred years.[30] If we take evidence from the inscriptions and papyrus that predate ‘Uthman's mushaf we find that there are ten dotted characters (out of fifteen) that have the same dot pattern as used today. Not surprisingly, Gruendler, a specialist in Arabic script, using the examples of inscriptions, papyri and coins from early Islamic times, says:
The diacritic system had completed its development in the first half of the first Islamic century, although points (or strokes) were used selectively and sporadically - being regarded rather as an additional clarification than as an integral part of the alphabet.[31]
We know that the origins of Arabic script and the diacritical dots has nothing to do with the syro-aramäische script of Luxenberg. Consequently, it would not be too surprising that the diacritics may have come from the Nabataean script to the Arabic script. Healey says:
... we may suspect that the concept of diacritics came to the Arabs with the Nabataean script, ...[32]
It is clear that Luxenberg is already incorrect on two counts, i.e., the origin of the Arabic alphabet as well as the diacritical dots to differentiate between the letters sharing in the same skeleton. Let us now see how he fares over the issue of vowel marks.
3.2 VOWEL MARKS
As we have seen earlier, Mingana had claimed that the origin of Arabic vowels is unknown to history and said that the opinions of Arab authors are too "worthless" to be quoted. Instead he advanced his own "opinion" (worthless or otherwise) by saying that the foundation of the Arabic vowels is based on the vowels of the Syrians. The only proof offered by Mingana was the similarity in the names of vowels in Syriac and Arabic. The fatha of Arabic corresponds in appellation and in sound to the Aramaic phtâha.[33]
Luxenberg, on the other hand, brings another dimension into the whole issue of vowel signs. He claims that the Arabic vowel system for the designation of the short vowels a, u and i by points, was after the model of the earlier syro-aramäische vocalization system. It is also claimed that the addition of dots for the short vowels at various locations was introduced in the reign of ‘Abd al-Malik b. Marwan [r. 685-705 CE]. Luxenberg applies his trial-and-error technique on the sab‘at ahruf of the Qur'an and connects it to the seven vowel signs of Syriac, the writing system developed by Jacob of Edessa [d. 708 CE]. Tabari [d. 310 AH / 923 CE] also mentions a tradition which says that there were five readings (i.e., khamsah ahruf) of the Qur'an, which Luxenberg suggests correspond to the five vowel signs of the Western Syrians.[34]
The common theme in the arguments of both Mingana and Luxenberg is their use of speculation from which they claim the Syriac origins of Arabic vowels. In other words, the Syriac vocalization system was already in place before the Arabs borrowed it from them. They differ only in their use of the sources. Mingana rejects the opinions of the Arab authors as "worthless" whereas Luxenberg is all too happy to embrace the opinion of an Arab author to support his hypothesis of Syriac origins.
Let us first take the case of Mingana. His only proof for the claim that the foundation of the Arabic vowels is based on the vowels of Syrians is that the fatha of Arabic corresponds in appellation and in sound to the Aramaic phtâha. Jacob of Edessa [d. 708 CE] was the first person to introduce vowels in Western Syria.[35]
The use of the vowel names, however, appear in the thirteenth century CE in Bar Hebraeus' [d. 1286 CE] writings. It is assumed that Bar Hebraeus may have followed the terminology which had been in part introduced before by Jacob of Edessa, for the Syriac sources on detailing origins of Syriac orthography and grammar are late. Elias bar Sinaya [c. 11th century CE] was perhaps the first person to give the names to the vowels in Eastern Syria (Figure 1). In Western Syria, the five named Greek vowels appeared sometime after 839 CE, as suggested by the dated manuscripts.[36]

Figure 1: Evolution of Syriac vowels over the centuries.[37]
As for the Arabic vowels, Abu al-Aswad al-Du'ali [d. 69 AH / 688 CE] was the first one to have invented them. Ibn al-Nadim [d. 385 AH / 995 CE] in his Al-Fihrist says:
Abu ‘Ubaydah narrated:
Abu al-Aswad derived grammar from ‘Ali ibn Abi Talib, for whom there be peace, but he did not disclose to anyone what he had learned from ‘Ali, whose countenance may Allah honor, until Ziyad [the governor of Basrah from 45 to 53 AH] appointed him for the composition of something to serve as a guide to the people, so that they could understand the book of Allah. Abu al-Aswad asked to be excused from this task, until one time when he heard a reader recite, Allah is quit of the idolators and of His Apostle [Qur'an 9:3, reading rasulihi, which should have been read as God is quit of the idolators and so is His Apostle (reading rasuluhu)]. Then he said, "I never supposed that the condition of the people would come to this!" So he returned to Ziyad and said, "I will do what the emir has ordered. Let there be sought for me a scribe who is intelligent and obedient to what I say." They brought, therefore, a scribe from the ‘Abd al-Kays Tribe, but he [Abu al-Aswad] was not satisfied with him. Then they came with another one, about whom Abu al-‘Abbas al-Mubarrad said, "I regard him to be one of those [who are intelligent]." So Abu al-Aswad said [to the new scribe], "If you see that I open my mouth in pronouncing a letter, place a mark above, on top of it. If I close my mouth [making a u sound], place a mark in front of the letter, and if I split [my lips] double the mark." So this was the marking system of Abu al-Aswad.[38]
However, it is the Arabic original that details the dotting that is of interest here. Abu ‘Amr al-Dani says:

Muhammad Ibn Yazid al-Mubarrid said : When Abu al-Aswad ad-Du'ali formalized the grammar, he said : "Seek me a man skilled at taking notes." We looked for such a man, and could not find anyone except in (the tribe of) ‘Abd al-Qays. Abu al-Aswad told him : "When you see me pronounce a letter, if I bring my lips together [fa-dammatu], put a dot before the letter; if I bring my lips together [fa-dammatu] with nasalization, put two dots before it. If I lower my lips [kasrtu], put a dot beneath the letter; if I lower my lips [kasrtu] with nasalization, put two dots beneath it. If you see me open my lips [fathatu], put a dot above the letter; if I open my lips [fathatu] with nasalization, put two dots above it.
Abu al-‘Abbas (Al-Mubarrid) said : Hence the dotting in Basrah remains in ‘Abd al-Qays until now.[39]
Here we see that Abu al-Aswad al-Du'ali [d. 69 AH / 688 CE] was responsible for the dot notation of the three vowels and the nunation and that the names of the vowels (fatha, damma and kasra) are connected with their articulation. Thus this first work of Arabic grammar was an attempt to describe the structure of the language, an accurate realization of the phonetic values of the short vowels.
Abu al-Aswad al-Du'ali was the inventor of the vowels as well the names associated with their articulation. Furthermore, Abu al-Aswad's scheme of vowelling is also seen in some of the Qur'anic manuscripts from 1st/2nd century of hijra. Thus Mingana's claim that the foundation of Arabic vowels is based on the vowels of the Aramaeans becomes untenable. Moreover, we have already seen that the name phtâha did not enter the Syrian phraseology until around the middle of the 9th century; more than 150 years after the death of Abu al-Aswad al-Du'ali. Furthermore, there are no corresponding appellations in Syriac for damma and kasra of the Arabic vowel system. Hence Mingana's use of phtâha, just a single vowel from Syriac, to claim that the Arabs borrowed their vowels from Syrians, is rather disingenuous.
Similarly, Luxenberg's claim that the designation of the short vowels a, u and i by points, was after the model of the earlier syro-aramäische vocalization system and that they first appeared in the reign of ‘Abd al-Malik b. Marwan does not hold any water either. In the case of Syriac, the period from the third to the beginning of the seventh century CE (i.e., until the advent of Islam) is marked by an almost exclusive use of the diacritical point. Only towards the end of this period did there begin to appear signs which denoted the vowels /e/ and /a/; prior to this development, no specific signs were employed for the various vowels.[40]
In Syriac, a point is placed either above or below the line and served a two-fold purpose. It was used (a) to differentiate between the uses of y, w, ’ and h as vowel letters and as consonant letters and (b) to differentiate between homographs. As for the latter, a point can also differentiate homographs which have two vowel phonemes in contrast: a upper point denotes a homograph which has a vowel of the /a/ group as its distinctive phoneme, while a lower point (or the absence of any point whatsoever) denotes a homograph which has a phoneme of the /i/ or /u/ group.[41] This is out-of-step with the claim of Luxenberg that the syro-aramäische vocalization system was used as a model for the designation of the short vowels /a/, /i/ and /u/ in the Arabic script. The system of points in Syriac was clearly inadequate and resulted in the evolution of two vocalization systems, the Eastern (or Nestorian) and the Western (or Jacobite) as shown in Fig. 1.
Like Mingana, Luxenberg did not pay attention to the fact that the needs of the Arabic and Syriac vocalizations were fundamentally different. The vocalization systems of Syriac and Arabic had to cope with difficulties arising from the bivalent nature of certain letters which had both consonantal (or semivocalic) and vocalic values. The need to differentiate the former from the latter values existed in Arabic as well as Syriac; it was, however, more acute in the latter, i.e., the Syriac. In Arabic the situation is rather simple, since the letters ي، و and ء (i.e., w, y and ’) serve as vowel letters as a rule only when they do not have any vocalization sign of their own. For Syriac, on the other hand, the differentiation between the two kinds of values in question could not be based upon any such automatic principle. Therefore, Syriac, unlike Arabic, had to develop other methods to achieve the differentiation of vowel and consonantal notation.[42] Hence, it is not surprising to see that the Arabic vowel notation took a completely different route.
It is not surprising that the dotting scheme adopted by Abu al-Aswad al-Du'ali was fundamentally different from that of Syriac. Abu al-Aswad's scheme denoted the short vowels (/a/, /i/ and /u/) and the nunation (/an/, /in/, /un/); as expected no long vowels (/a:/, /i:/ and /u:/) were touched upon as the Arabic orthography takes care of that. In contrast, in its most complete form the East Syrian system has the signs for /a/, /a:/, /e/, /e:/, /i/, /o/ and /u/. The West Syrian system, on the other hand, has signs for /a/, /å/, /e/, /i/ and /u/.However, the course that Arabic vowel notation finally took differs considerably from that of both Aramaic and Hebrew. Of the Semitic languages which make use of vocalization signs, Arabic is the only one to denote in its orthography all of the long vowel phonemes but none of the short ones. Thus Arabic establishes a consistent and clear-cut opposition between its internal and external vowel notation - that is, between the values of its vowel letters and those of the respective vocalization signs.... this opposition in marking is correlated with a structural feature of language - the quantitative opposition of the vowel phonemes.[43]
Let us now turn our attention to another issue raised by Luxenberg. Firstly, he presents two hadith traditions that deal with the differences of reading between the companions and their resolution by the Prophet. These traditions relate to the revelation of the Qur'an in the sab‘at ahruf or the seven modes.[44] This is represented by Luxenberg as the indeterminate nature of the Qur'an's consonantal text. He also argues that these are later stories which reflect what must have been a faint recollection of the indeterminacy of the Arabic alphabet and hence the reading of the text, which the later scholars interpreted as sab‘at ahruf. Secondly, using his heuristic methodology, Luxenberg argues that the sab‘at ahruf of the Qur'an allowed by the Prophet are connected to the seven vowel signs of Syriac, the writing system developed by Jacob of Edessa. Furthermore, he cites a tradition quoted by Tabari which says that there were five readings (i.e., khamsah ahruf) of the Qur'an, which, he suggests, correspond to the five vowel signs of the Western Syrians.
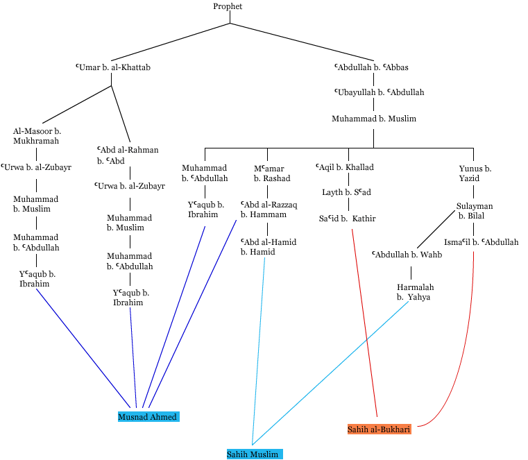
The crux of the issue here revolves around the dating of the tradition of the revelation of the Qur'an in the sab‘at ahruf. This will then tell us whether the hadith is early or late. If we plot the isnad (i.e., the chain of transmission) bundle of the hadith of ‘Ubayy b. K‘ab (as mentioned by Luxenberg), we should be able to draw some conclusions about the origins of this tradition of revelation of the Qur'an in the sab‘at ahruf. The full text of the hadith reads:
Ubayy b. Ka'b reported: I was in the mosque when a man entered and prayed and recited (the Qur'an) in a style to which I objected. Then another man entered (the mosque) and recited in a style different from that of his companion. When we had finished the prayer, we all went to Allah's Messenger (may peace be upon him) and said to him: This man recited in a style to which I objected, and the other entered and recited in a style different from that of his companion. The Messenger of Allah (may peace be upon him) asked them to recite and so they recited, and the Apostle of Allah (may peace be upon him) expressed approval of their affairs (their modes of recitation). And there occurred In my mind a sort of denial which did not occur even during the Days of Ignorance. When the Messenger of Allah (may peace be upon him) saw how I was affected (by a wrong idea), he struck my chest, whereupon I broke into sweating and felt as though I were looking at Allah with fear. He (the Holy Prophet) said to me: Ubayy, a message was sent to me to recite the Qur'an in one dialect, and I replied: Make (things) easy for my people. It was conveyed to me for the second time that it should be recited in two dialects. I again replied to him: Make affairs easy for my people. It was again conveyed to me for the third time to recite in seven dialects. And (I was further told): You have got a seeking for every reply that I sent you, which you should seek from Me. I said: O Allah! forgive my people, forgive my people, and I have deferred the third one for the day on which the entire creation will turn to me, including even Ibrahim (peace be upon him) (for intercession).
The isnad bundle of ‘Ubayy's hadith in the well-known collections of hadiths is given below.[45]

This hadith and its variants in the form of a slightly shorter text or a change in wording are extensively recorded in the well-known collections of Ahmad ibn Hanbal [d. 241 AH / 855 CE] in his Musnad, Muslim [d. 261 AH / 874 CE] in his Sahih, Abu Dawud [d. 275 AH / 888 CE] in his Sunan and al-Nasa'i [d. 303 AH / 915 CE] in his Sunan. They all predate Tabari [d. 310 AH / 923 CE]. However, one can argue that the tradition of the revelation of the Qur'an in the sab‘at ahruf is not present in collections earlier than the Musnad of Ahmad ibn Hanbal. This can be countered by saying there exist independent traditions from ‘Umar b. al-Khattab and ‘Abdullah b. ‘Abbas from the Prophet that mention the revelation of the Qur'an in the sab‘at ahruf. The hadith from ‘Umar b. al-Khattab reads:
Narrated 'Umar bin Al-Khattab:
I heard Hisham bin Hakim reciting Surat Al-Furqan during the lifetime of Allah's Apostle and I listened to his recitation and noticed that he recited in several different ways which Allah's Apostle had not taught me. I was about to jump over him during his prayer, but I controlled my temper, and when he had completed his prayer, I put his upper garment around his neck and seized him by it and said, "Who taught you this Sura which I heard you reciting?" He replied, "Allah's Apostle taught it to me." I said, "You have told a lie, for Allah's Apostle has taught it to me in a different way from yours." So I dragged him to Allah's Apostle and said (to Allah's Apostle),
"I heard this person reciting Surat Al-Furqan in a way which you haven't taught me!" On that Allah's Apostle said, "Release him, (O 'Umar!) Recite, O Hisham!" Then he recited in the same way as I heard him reciting. Then Allah's Apostle said, "It was revealed in this way," and added, "Recite, O 'Umar!" I recited it as he had taught me. Allah's Apostle then said, "It was revealed in this way. This Qur'an has been revealed to be recited in seven different ways, so recite of it whichever (way) is easier for you (or read as much of it as may be easy for you)."
The isnad bundle of this hadith and its variants in the form of a slightly shorter text or a change in wording is drawn below.

This tradition of the revelation of the Qur'an in the sab‘at ahruf through ‘Umar was recorded by Ma‘mar b. Rashad[46] [d. 153 AH / 770 CE] in his Jami‘, Malik b. Anas [d. 179 AH / 795 CE] in his Muwatta,[47] al-Shafi‘i [d. 204 AH / 819 CE] in his Musnad, Ahmed ibn Hanbal [d. 241 AH / 855 CE] in his Musnad, Bukhari [d. 256 AH / 870 CE] in his Sahih, Muslim [d. 261 AH / 874 CE] in his Sahih, Abu Dawud [d. 275 AH / 888 CE] in his Sunan, al-Tirmidhi [d. 279 AH / 892 CE] in his Sunan and al-Nasa'i [d. 303 AH / 915 CE] in his Sunan.
This isnad bundle shows that the earliest known occurence of this hadith is in a collection of Ma‘mar b. Rashad. In other words, this hadith was already known and in circulation in the first half of the second Islamic century, if we consider the death of Ma‘mar as a terminus post quem.
Is that the final word on the dating of this hadith? It is also interesting to note that the isnads in the above bundle intersect at Muhammad b. Muslim, i.e., Ibn Shihab al-Zuhri [d. 124 AH / 741 CE]. He is the common link. This is also corroborated by studying the isnad as well as by comparing different matns (i.e., the text of the hadith) as seen in various collections.[48] A very short matn of the sab‘at ahruf hadith also exist that has al-Zuhri as the common link:
Narrated Ibn Abbas: Allah's Apostle said, "Gabriel read the Qur'an to me in one way (i.e. dialect) and I continued asking him to read it in different ways till he read it in seven different ways."

One can claim that al-Zuhri might have invented the sab‘at ahruf tradition and circulated it widely as he was the common link.[49] However, there are arguments which speak against the assumption that al-Zuhri invented them outright.[50] This is because he received information not only from ‘Urwa b. al-Zubayr [d. 94 AH / 712 CE] but also ‘Ubaydullah b. ‘Abdullah [d. 126 AH / 743 CE]. ‘Urwa received the hadith from ‘Abd al-Rahman b. ‘Abd al-Qari and al-Masoor b. Mukhramah; they both heard it from ‘Umar b. al-Khattab. ‘Ubaydullah on the other hand, heard it from ‘Abdullah b. ‘Abbas. Hence we have two traditions from al-Zuhri going back to two different companions of the Prophet as two different chains. Furthermore, if we compare the two traditions of the revelation of the Qur'an in the sab‘at ahruf from ‘Ubayy and ‘Umar, al-Zuhri is absent in the isnad of the former. This again corroborates that al-Zuhri, being the common link in the hadith from ‘Umar, could not have been the forger of the hadith of the revelation of the Qur'an in the sab‘at ahruf. In other words, we can safely conclude that the hadiths of the revelation of the Qur'an in the sab‘at ahruf were already in circulation in the first Islamic century before the death of ‘Urwa b. al-Zubayr [d. 94 AH / 712 CE].
If we compare this dating with the fruits of Luxenberg's heuristic methodology suggesting that the sab‘at ahruf are connected to the seven vowel signs of Syriac, the writing system developed by Jacob of Edessa [d. 708 CE], we find that the connection between sab‘at ahruf and the seven vowels of Syriac is patently false. What has the recitation of a book in seven modes got to do with the seven vowels of Syriac? Nothing. Furthermore, Jacob of Edessa's scheme of vowels did not gain any currency among the West Syrians and remained unexpressed until Bar Hebraeus [d. 1286 CE].
The precise vowel sounds of Jacob's scheme continued, however, to remain unexpressed in writing by the West Syrians. His innovations, as he had expected, were not accepted into the conventional alphabet. They do not appear in any manuscripts except those of his grammar, and they are ignored until the time of the industrious Bar Hebraeus. Why was Jacob's experiment never more than a gallant interlude? We can only surmise. Perhaps Syrian conservatism rebelled against the tampering with the traditional form of the Bible text, which was the very foundation of all literary, as of all theological, activity in Syriac. Perhaps the new system would have disrupted too violently the fundamental structure of verbal and nominal ground-forms....[51]
Are we supposed to expect that a vowel scheme that did not even gain currency in West Syria in Jacob's time to have influenced the tradition of the revelation of the Qur'an in the sab‘at ahruf? Contemplating the full spectrum of evidence available to us, the answer is clearly no!
It should also be mentioned that Abu al-Aswad's scheme was transmitted by Yahya b. Ya‘mar [d. 90 AH / 708 CE], Nasr b. ‘Asim al-Laythi [d. 100 AH / 718 CE] and Maimum al-Aqran. It was al-Khalil b. Ahmad al-Fraheedi [d. 170 AH / 786 CE] who finally replaced the pattern of dots with specific shapes for the three short vowels; a small و for the vowel /u/, a small ا for the vowel /a/, and a small part of ي for the vowel /i/. He also changed the sign of shadda, using a small س. Al-Khalil's scheme gained rapid popularity and as Versteegh puts it:
With al-[K]halil's reform, the system of Arabic orthography was almost completed and, apart from a very few additional signs, it has remained essentially the same ever since.[52]
On the other hand, as we have observed, the standardization of the vocalisation system in Western and Eastern Syria was less rapid than that of Arabic.
3.3 DOTTING IN THE EARLY QUR'ANIC MANUSCRIPTS
Since diacritical marks were already fixed before the first half of the first century of hijra and the vowel marks invented a little later by Abu al-Aswad al-Du'ali [d. 69 AH / 688 CE], it should not be surprising to see the Muslims towards the end of first century of hijra were already using the dotted manuscripts. Abu ‘Amr al-Dani narrates a couple of reports that shed some light into this matter.

It was to us narrated that Ibn Sirin owned a mushaf that was dotted by Yahya Ibn Ya‘mur [d. 90 AH / 708 CE]. And that Yahya was the first one to dot them. The three of these people are among the eminent successors of Basra.[53]
The other report says:

Khalaf b. Ibrahim said: Ahmad al-Makki told me: Al-Qasim told me:‘Abd al-Rahman b. Mahdi told me from Hammad b. Zayd; from Khalid al-Hadda': I used to follow a mushaf from Ibn Sirin [d. 110 AH / 728 CE] that was dotted.[54]
It should be added that every centre appears to have practiced a slightly different convention at first. For example, Ibn Ushta reports that the mushaf of Isma‘il al-Qust [100-170 AH / 718-786 CE], the imam of Makkah bore a dissimilar dotting scheme when compared with the ones used by the Iraqis.[55] The scholars of Sana‘a' followed yet another framework.[56] However, by the close of the first century, the Basran convention became so popular that even the Madinan scholars adopted it.[57] It is not surprising to see that some of the Qur'anic manuscripts from 1st/2nd century of hijra show the evidence of a vowelling scheme adopted by Abu al-Aswad al-Du'ali. The frequency of diacritic dots and vowels signs varies and alongside fully-vowelled manuscripts one can find texts in which even the diacritic dots are left out.
Should Luxenberg's book be judged by its cover?

Figure 2: The front cover of Luxenberg's book
It is strange that a book that boasts a title Die syro-aramäische Lesart des Koran: Ein Beitrag zur Entschlüsselung der Koransprache (The Syro-Aramaic Reading of the Qur'an - A Contribution to the Deciphering of Qur'anic Language) has a cover page that does not commensurate its title. One would expect that the author would have unearthed an important piece of evidence in the form of a manuscript, or an inscription to show the evidence of syro-aramäische reading of the Qur'an. Such an evidence on the cover page of the book would have befittingly matched the flowery title. However, to everyone's surprise the title page is from a first century Qur'anic manuscript MS. Arabe 328a located at the Bibliothèque Nationale, Paris.[58] A facsimile copy of this manuscript was published by Déroche and Noseda in 1998.[59] This manuscript is written in a hijazi script, with no vowels and rare diacritical points.[60] Even more damaging to the thesis of Luxenberg is that a recent study on this manuscript has concluded that this hijazi manuscript is written in the qira'at of Ibn ‘Amir [d. 118 AH / 736 CE] - one of the readings later to be declared indisputably mutawatir by Ibn Mujahid [d. 324 AH / 926 CE].[61] Even though there are no vowel marks and a rare diacritical mark in MS. Arabe 328(a), there is the consonantal outline of the text and, in a series of fragments as extensive as these, there are, fortunately, enough consonantal variants to enable the precise determination of the reading.
A related manuscript to MS. Arabe 328(a) is MS. Or. 2165 at the British Library, London. They both lack vowels. Unlike MS. Arabe 328(a), in MS. Or. 2165, the consonants are relatively frequently differentiated by dashes, thus allowing the identification of several more variants where a single consonantal shape is pointed in a distinctive way. The study by Dutton has shown that this manuscript is remarkably similar to first century manuscript MS. Arabe 328a in Bibliothèque Nationale, Paris, and was written in the qira'at of Ibn ‘Amir.[62] Based on the similarity between MS. Arabe 328a and MS. Or. 2165, he suggests re-dating this manuscript to the time just before Umayyad Caliph Walid [r. 86-96 AH], i.e., within the period 30-85 AH with the latter end of this time scale being safer. Other early Qur'anic manuscripts up to 3rd century of hijra that show the evidence of the qira'at are KFQ93[63] (2nd century AH), KFQ28[64] (3rd century AH), KFQ19[65] (3rd century AH) and KFQ16[66] (3rd/4th century AH), all of them at the Nasser David Khalili Collection Of Islamic Art, London, United Kingdom. We should also add Sibawayhi's [d. 170-180 AH] interest in the qira'at, whether attributed to any authority, or purely hypothetical. This interest did not clash with Sibawayhi's respect for the already established Qur'anic text. Brockett concludes from his study of Qur'an readings in Sibawayhi's Kitab:
that while this earlier stage was far freer from tradition and far less systematised, it was nevertheless one in which the Qur'an text was firmly set within surprisingly narrow bounds.[67]
According to Luxenberg, the Arabic alphabet used in the Qur'an began as some kind of shorthand, a mnemonic device not intended as a complete key to the sounds of the language. He then concludes that the transmission of the text from Muhammad was not likely an oral transmission by memory, contrary to one of the chief claims of Islamic tradition.[68] Assuming that this is true, then how does one explain the early evidence of the qira'at in the Qur'anic manuscripts right from the first century of hijra? For Luxenberg's theory to work, the Qur'an has to be two different things at the same time: on the one hand, a paleographically frozen seventh century document that represents the work of Muhammad, and on the other, a garbled text that has been modified by later Muslim scholars who were clueless as to its meaning. It can't be both at the same time. Moreover, we have already seen that the Muslims in the first century of hijra were already involved in diacritical marks as well as vocalization of the Qur'an to ensure the correct transmission of the Qur'an in written as well as in oral form. Furthermore, Whelan's study of the Qur'anic inscriptions on the Dome of the Rock and the literary sources mentioning the Qur'anic inscriptions in the Prophet's mosque in Madinah and the presence of professional copyists of the Qur'an has already demonstrated the evidence of codification of the Qur'an in the 7th century or the first century of hijra.[69] Given these facts, Luxenberg's position of an unstable Qur'anic text in the first two centuries of hijra becomes untenable.
The basic premise of Luxenberg's book, namely that the Qur'an was written in a hybrid Arabic-Aramaic language and borrows from Christian Aramaic writings - is dedicated to giving examples from the Qur'an to support this premise. The argument is essentially circular. In order to document his big idea of the Qur'an being an Arabic-Aramaic document that draws on Christian Aramaic texts, he ignored whatever did not fit - a common problem with holders of grand ideas. This has resulted in him making claims that are contrary to well-established facts such as the syro-aramäische script served as a model for the Arabic script and that the Arabic vocalization was based on the model of the earlier syro-aramäische vocalization system.
To further his grand ideas about the Qur'an, Luxenberg claimed that Makkah was not an Arab settlement but an Aramaic colony and that the residents of Makkah spoke aramäische-arabische Mischsprache. He also claimed that Aramaic, just before the advent of Islam, was not only the language of written communication, but also the lingua franca of that area of Western Asia.
On the contrary, Arabic was a lot more widespread in the Middle East before Islam than Luxenberg allows for, and we have sufficient evidence for this in the form of inscriptions (Figure 3).

Figure 3: Geographical distribution of pre-Islamic Syriac, Nabataean and Arabic inscriptions.[70] Each coloured dot represents where the respective inscriptions were found giving no importance to their numbers. For example, in Petra (Nabataean) and Edessa (Syriac) and their surrounding areas, literally hundreds of inscriptions were discovered. They all are represented by a single coloured dot in the above figure.
The geographical spread of pre-Islamic Arabic inscriptions range from Zebed from the Syriac speaking heartland in the north to Mada'in Salih in the south and from Abu Darag (Egypt) in the West to Sakakah in the East. Syrian Aramaic or the Syriac was the language which Luxenberg says the Qur'an was partially written in. The bulk of the pre-Islamic Syriac inscriptions are confined to the Edessa region in modern south Turkey. It is certainly a long way from the hijaz region and in particular Makkah! The pre-Islamic Syriac inscriptions south of Damascus are almost non-existent (an exception being the one at Jabal Usays, south east of Damascus), except those written by travellers or pilgrims.[71]
Aramaic was not as widespread by the late sixth century CE contrary to what Luxenberg claimed. Greek had replaced it in many areas as the principal lingua franca of the Middle East.[72] After Alexander opened the Near East to Greek language and culture, the distribution of Hellenism throughout the cities and countryside was irreversible. By the time Islam arrived on the world scene, Greek had already became the predominant language of Western Asia. Bowersock points out that:
... the powerful impact of Greek culture can be seen everywhere a few centuries later in the early Roman imperial province of Syria. The caravan city of Palmyra was completely bilingual... But in the villages and rural areas of central and southern Syria, Greek can once again be seen as the language of local piety, uniting worshippers from shrines and holy places that lay far apart. It is too little appreciated that in general Greek inscriptions are far more common in the countryside of late antique Syria than Syriac ones... On the eve of Islam, Hellenism continued to be a powerful force. Greek-speaking Christians had never been able to set themselves altogether free from it, and Syriac-speaking Christians discovered that they could not exist without incorporating it into their literature and language.[73]
This is self-evident when one surveys the material, especially the Greek inscriptions, where around 90% of those from the sixth-century Near East are in Greek.[74] Syro-Aramaic or Syriac, the language which Luxenberg says the Qur'an was partially written in, was principally spoken in the Edessa region, modern south Turkey, a long way from the hijaz region and in particular Makkah. The shaded areas in Figure 4 show very approximately the regions where Aramaic was used during the time when it flourished from c. 900 BCE to the Arab conquest and where the Aramaeans (i.e., Syriac speakers) are known with fair certainty to have settled in this period.[75] The evidence is provided by external references to the Aramaeans and distinctive Aramaean names and religion. It is seen that there is a discrepancy between the two features. In large areas where Aramaic was used it is clear that the native populations were not Aramaean. The Persians and Parthians are the clearest example and Indian rulers also used Aramaic.
Figure 4: Geographical distribution of Aramaic and the Aramaeans (the people who spoke Syriac).[76]
Comparing Figs. 3 and 4 we again find that most of the Syriac speakers (i.e., Aramaeans) were confined in between the Euphrates and Tigris rivers and to the west of Euphrates; lying across the modern frontier of Turkey and Syria. Although Figs. 3 and 4 were drawn using different sources, they correspond very well and thereby provide corroborative evidence.
The closest to Arabic inscriptions in terms of geography are the Nabataean inscriptions and this proximity makes Luxenberg's hypothesis of syro-aramäische reading of the Qur'an untenable as we shall soon see. The Nabataeans were in fact Arabs and they spoke a non-Aramaic north Arabic dialect akin to the Classical Arabic.[77] The Nabataean Aramaic was effectively a Schriftsprache, i.e., the language of the inscriptions. The early Arabic inscriptions such as the ‘En ‘Avdat inscription [c. 125 CE] and the Namarah inscription [328 CE] were written in the Nabataean Aramaic script but in the Arabic language. The Raqush inscription [267 CE] is the earliest dated Arabic text with Aramaic archaisms. This shows that the Arabs were familiar with Aramaic. The distinctive feature of Nabataean by comparison with other Aramaic dialects is its Arabic colouring or, to be precise, colouring from an Arabian language allied in some way to what became Classical Arabic.[78] Healey notes that some other early though undated Nabataean inscriptions may in fact be in Arabic and that some of the thousands of Nabataean graffiti are arguably in Arabic.[79] Aramaic had been very important in the hijaz as early as the fifth/fourth centuries BC as seen from a stela from Tayma in northern Saudi Arabia inscribed in Aramaic.[80] So, it would be surprising if there were not quite a number of Aramaic words in the hijazi dialect of Arabic, and that does not make it a mixed language.
Most, if not all, of the socio-historical context of the origins of Islam can be explained by considering the Nabataean milieu. In the hijaz, we principally have Nabataean inscriptions, and these do not seem to be Christian at all in their content.[81] The Nabataeans worshipped idols of gods and goddesses such as Dushara, Allat, al-‘Uzza, Manat, Hubal, et al. some of which were also worshipped by Arab tribes such as Quraysh in the hijaz as mentioned in the Qur'an and in the Islamic literary sources.[82] A Syro-Aramaic Christian milieu would have a hard time explaining this socio-historic context. The Nabataean origins of the Arabic script further strengthens the case for a Nabataean milieu.
6. Syriac In The Early Islamic Centuries
Mingana and Luxenberg have claimed that since Syriac provided the literary exemplars from which Muhammad (or the early compilers?) worked, Syriac grammar and vocabulary should be used to interpret it. This comes from their assumption, whether stated openly or tacitly, that Syriac unlike Arabic was older and hence was already fixed in orthography, lexicography and grammar. According to Mingana:
As we believe the Kur'an to be the first Arabic book, its author had to contend with immense difficulties. He had to adapt new words and new expressions to fresh ideas, in a language that was not yet fixed by any grammar or lexicography... so the author of the Kur'an has exhibited stylistic idiosyncrasies which stamp his work as being somewhat different from the classical Arabic known to us from the eighth century downwards; his style suffers from the disabilities that always characterise a first attempt in a new literary language which is under the influence of an older and more fixed literature. This older and more fixed literature is, in our judgment, undoubtedly Syriac more than any other.[83]
It is true that the Qur'an exhibits certain stylistic features not seen in the pre-Islamic poetry. However, to claim that this is different from the Classical Arabic of eighth century Arabia is problematic.
On the other hand, Luxenberg's aramäische-arabische Mischsprache is an ill-defined concept and this has given him an excuse to claim that the normal rules of neither of the Arabic and Aramaic applies in a particular passage of Qur'anic text. This frees him to make conjectures at whim about the meaning of a particular passage in the Qur'an, even though those suggestions would otherwise be rejected as ungrammatical. The hypothesis of a aramäische-arabische Mischsprache or a "mixed language" appears to be little more than a convenient excuse for high-handed interpretation of the Qur'anic text. As one can see, this hypothesis leads to more problems, historically and linguistically, than it claims to solve. Like Mingana, one of the biggest drawbacks of Luxenberg's hypothesis is its inability to explain the origins of Classical Arabic. If one stays within the bounds of the Nabataean milieu, the pre-Islamic existence of Classical Arabic is easily documentable using the well-studied Namarah inscription.
Classical Arabic has its origins pre-dating the Islamic period. The Namarah inscription [328 CE] is one of the earliest inscriptions so far discovered in the classical Arabic language and is written in Nabataean script. Bellamy, who had studied this inscription, concludes by saying:
... we have added a century and a half to the life of classical Arabic. This should come as no surprise since the conservatism of the Arabic language is well known.[84]
The ‘En ‘Avdat inscription [c. 125 CE], even earlier than the Namarah inscription was apparently written in Classical Arabic. Furthermore, the two pre-Islamic Arabic inscriptions from Jabal Ramm [4th century CE] and Umm al-Jimal [5th / 6th century CE] have grammar that is straightforward classical Arabic. The language in these inscriptions is closer to modern Arabic than the language of Shakespeare is to modern English.[85] What can be concluded is that classical Arabic has its origins even before the second century CE and has remained fixed even before the advent of Islam.
Just because some language is older, it does not automatically lead us to the conclusion that the orthography, lexicography and grammar of that language was "fixed" unless there is firm evidence. This is true for Syriac as we shall see.
5.1 SYRIAC ORTHOGRAPHY & GRAMMAR
The first systematic treatment of Syriac orthography and grammar was done by Jacob of Edessa [d. 708 CE]. His work is known only from a brief mention by Bar Hebraeus and some fragments discovered in Oxford and London.[86]
We are told in the first fragment that Jacob had been asked by a correspondent to invent vowel letters for Syriac. He replies that others had already considered this. A Greek grammarian had, he states, declared that the Greek alphabet at one time consisted of seventeen letters only; it had gradually been expanded to twenty-four with the introduction of vowel letters. But the desire to do the same for Syriac had been restrained by the fear of "destroying all the Scriptures that had been written up to that time in this imperfect script of the Syriac language". Jacob, torn between a wish to accede to his friend's request and the caution of his predecessors, resorted to a compromise. He invented vowel letters to be written, like the letters of the alphabet, upon the line. But they were to be applied only in this treatise to illustrate morphological forms in Syriac; they are not intended to be a permanent feature of the language. Jacob decided that the vowel letters are to be added only to illustrate the sense and the arrangement of these morphological rules, so that they will demonstrate the variation and the pronunciation of the sounds. They are not added in order to perfect or improve the script. Jacob enlarges on the inadequacy of the system of writing, declaring that Syriac can be read correctly only by guessing or by learning the traditional enunciation or after laborious study.[87] He says:
And, as I have already said, one cannot read anything accurately without those three things which have already been mentioned above - either, I repeat, by guess-work because of appropriateness (to the passage) and the sense required by the reading of the context in which it occurs; or from tradition handed down by others who were well-acquainted in the past with that context and its variant readings and could pronounce its sounds accurately and have handed down (this ability) to others - not on account of accuracy in reading the letters, for the letters have no quality of accuracy, but because they themselves have received the tradition from others; or by dint of great labour as one passes swiftly and, as it were, flies in reciting these passages, with the various marks of the points assisting and indicating the various meanings, so that those who receive the traditional (method of reading) do not understand the passage from the letters but from the enunciation of the sounds by the lips of the person transmitting the tradition.[88]
In his well-known letter to George of Sarug, Jacob rebukes the copyists of his time for their ignorance and carelessness:
I prohibit all those, who may copy the books, which I have translated or composed, from changing of their own accord anything of those which they have undertaken to copy, either in writings, or in the points, whatsoever they may find; if even a manifest error be found, for everyman is liable to error, ourselves, the scribe, who hath received the book from us, those who compare copy with copy, the eye of the reader which errs and deviates from correct vision....
With respect to the position of the points also, every man takes authority to himself to place them as he pleases... which is nothing but deformity, odiousness and ugliness that a natural and living body should be deprived of those members which have been given to it by nature.... Again there is something absurd and ugly when the face or the head of a man is found to have three ears or three eyes or any other redundant member.... But this is the beauty of nature that there be in it neither superfluity nor defect. Every one of the member should be made fit for the place, which has been prepared and rendered convenient for it by nature....
Similarly it may be seen with respect to the placing of the points, which are distinguishing and explanatory of the various things which are placed in this Mesopotamian, or Edessene, or, to speak more distinctly, Syriac Book; not in abundance or superfluity, nor where a member has no need to be distinguished from another which is similar to it in the letters, is it right that points should be placed; nor that they should be thick, and like to hands and feet in each of which there are six digits. Neither should they be deficient or fewer than the portion by which a member may, if possible, be distinguished from the others, which are like it; because that as superfluity, it has been observed, is not becoming, so also deficiency is not becoming. It is right that they be also put in places, which are convenient for them, and not where there is a vacant place, whether it be suitable or unsuitable.[89]
Indeed, he remarks,[90]
all the West (Syrians) and others living in other districts do not even speak this Edessene language correctly, since they do not understand the principle
which governs the system of writing.
Even some of the Edessenes, those, that is, who speak this Mesopotamian language (most) correctly, cannot read correctly not only those foreign sounds from outside their own language which they use but even these native sounds.
They certainly, Jacob continues, could not pronounce or read words adopted into Syriac from Hebrew, Greek, Byzantine or Persian. This is due to the lack of letters to represent all the sounds used.
As far as the Syriac orthography after the advent of Islam is concerned, Jacob of Edessa's correspondences give ample evidence of its poor state, not to mention the incorrect speaking and understanding of the language. The Syriac script during the time of Jacob and after the advent of Islam was clearly scriptio defectiva as opposed to the assumptions of Mingana and Luxenberg that it was scriptio plena. Now if the Aramaeans were not even able to read and write their own language correctly even after the advent of Islam, how can we know what they allegedly wrote that finally became the "Qur'an", was indeed what they actually meant?
As far as the earliest stages of Syriac grammar is concerned, our information about it is scarce. Most of what we know about the terminology of the early Syriac grammarians (e.g., Jacob of Edessa) is derived from the reports in the later writers, such as Bar Hebraeus [d. 1286 CE], and it is likely that their terminology reflects Arabic influence rather than a genuinely indigenous development. Versteegh says:
Unfortunately, we do not know very much about the earliest attempts of the Syrians in grammar and reading, in the sixth and seventh centuries. Most of what we know is derived from later Syriac writings, which were, however, composed at a time when the Syriac tradition had undergone the influence of Arabic grammar, and had taken over most of the conceptual and terminological apparatus of that tradition. As a matter of fact, both Syriac and Hebrew grammatical terminology, as we know it, are a calque of the Arabic terminology.[91]
Unfortunately for Mingana and Luxenberg, their assumptions of Syriac orthographical and grammatical influences on Arabic fall flat on their faces.
Let us now turn our attention to Syriac lexicography.
5.2 SYRIAC LEXICOGRAPHY
Hunain b. Ishaq [d. 873 CE] composed the first proper Syriac dictionary based on the alphabetical order. He laid the foundations of the Syriac lexicography.[92] At the end of the 9th century, Zacharias of Merv supplemented it by adding further entries, but it was a confused work. Isho‘ Bar ‘Ali, Hunain's pupil, wrote a new dictionary based on it and is available in print.[93] In it, Syriac words are followed by Arabic equivalents or definitions. Occasionally, further Syriac explanations are added. The fullest and most famous Syriac dictionary was that of Bar Bahlul (10th century).[94] It can be described as a sort of encyclopedia and is a Syriac-Arabic lexicon with both Syriac and Arabic used for the explanation of a word. As in much Arabic lexicography, authorities are mentioned for words included.
As for Mingana and Luxenberg, their hypothesis is based on an assumption that the Aramaeans were well advanced in their lexicography while the Arabs had a difficult time in understanding their own language, especially the Qur'an. We know that this is not true. The first Syriac dictionary appeared well after the advent of the first Arabic dictionary of al-Khalil b. Ahmed (i.e., Kitab al-‘Ayn) among others (Fig. 5).[95]
![]()
Figure 5: A chronological chart of Arabic lexicography according to the dictionary arrangement used.
By the time Hunain composed his first dictionary, there was already intense lexicographical activity among the Arabs. What is even more interesting is that the Syriac dictionaries of ‘Isho Bar ‘Ali and Bar Bahlul uses Arabic to explain equivalents and definitions as shown in Fig. 6.

(a)

(b)
Figure 6: (a) The lexicon of Isho‘ Bar Ali showing the meaning of Syriac words in Arabic and (b) the lexicon of Bar Bahlul showing the means of Syriac words in both Arabic and Syriac.[96]
Taking into consideration that with the rise of Islam the use of Syriac eclipsed in the Middle East, it is surprising to see Aramaeans using Arabic to explain the meanings of the words in their lexicon. If Luxenberg's tacit assumption of the superiority of Syriac lexicography was indeed correct then we would expect the Aramaeans to use Syriac to explain their words. On the contrary, we find that both Isho‘ Bar ‘Ali and Bar Bahlul make use of Arabic extensively to explain the words in Syriac. All this suggests that by the time Hunain b. Ishaq arrived, Arabic lexicography was already well-developed and far more sophisticated than the Syriac lexicography. As quipped by Renan, the chief literary characteristic of Syriac is mediocrity, and the chief claim to fame of the Syrians is that they passed on the lore of the Greeks to the Arabs.[97] Haywood points out that:
Thus we see in Syriac lexicography signs of indebtedness to the Arabs, even though there is little evidence of direct imitation. As in Hebrew, grammar and grammatical terminology show similar influence.[98]
It is surprising that Luxenberg uses the lexicons of Payne Smith and Brockelmann, which are primarily based on the lexicons of ‘Isho Bar ‘Ali and Bar Bahlul,[99] the latter two compiled more than 250 years after the advent of Islam and about 100 years after the production of first Arabic lexicon, to show the alleged Syro-Aramaic reading of the Qur'an.
In the last thirty years or so, many revisionistic theories have been proposed as to how the Qur'an/Islam came about. According to these various revisionistic schools of thought, Islam was originally a Jewish sect (pace Hagarism); the Qur'an was contemporaneous with the sira (pace Wansbrough); Islam arose in the Negev desert somehow allegedly validating Wansbrough's hypothesis (pace Nevo); the Qur'an came after the sira and hadith (pace Rubin); the Qur'an was an Iraqi product and predates the sira (pace Hawting) and, recently, the Qur'an is a product of Syriac Christianity (pace Luxenberg). It seems that these revisionistic schools often follow methodologies that do not agree with each other (whether in whole or in part) and none of them seem to agree on any one particular scenario, be it historical, social, cultural, political, economic or religious. Something that appears to be more fundamental in their analysis is that the revisionists are willing to formulate any theory to lend verisimilitude to their opinions concerning the Qur'an/Islam, no matter how much it contradicts all of the available well-established evidence, documentary or otherwise. In this regard we discover that Luxenberg is no different. This is precisely what has been point out by Robert Hoyland recently. While discussing the corpus of documentary evidence for early Islam and its almost total absence in the work of Christoph Luxenberg among others, he says:
Firstly, we do have a number of bodies of evidence - especially non-Muslim sources, papyri, inscriptions and archaeological excavations - that can serve as a useful external referent and whose riches are only just beginning to be exploited in a systematic manner. Secondly, the historical memory of the Muslim community is more robust than some have claimed. For example, many of the deities, kings and tribes of the pre-Islamic Arabs that are depicted by ninth-century Muslim historians also feature in the epigraphic record, as do many of the rulers and governors of the early Islamic state. This makes it difficult to see how historical scenarios that require for their acceptance a total discontinuity in the historical memory of the Muslim community - such as that Muhammad did not exist, the Qur'an was not written in Arabic, Mecca was originally in a different place etc. - can really be justified. Many of these scenarios rely on absence of evidence, but it seems a shame to make such a recourse when there are so many very vocal forms of material evidence still waiting to be studied.[100]
Similar conclusions were also reached by Federico Corriente, who said:
Since neither the sources of the history of Early Islam nor trustworthy reports on the socio-linguistic situations of Arabia in those days appear to support Luxenberg's claims, cleverly interwoven as the warp of his hypothesis of the usefulness of an alternative Syro-Aramaic reading of the dark passages of the Qur'an, one wonders about the correctness of the particular solutions offered by him in each case, only to find that a few of them may be accepted as improvements to the traditional interpretations, while some are allowable but unnecessary as sheer interpretative alternatives, and some might be outright rejected because of misapprehensions and misinformation.[101]
In this article, we have examined the claims of Mingana and Luxenberg concerning the origins of various aspects of the Arabic script. It was shown that the Arabic script originated from the Nabataean script as opposed to Luxenberg's syro-aramäische script. The diacritical marks in Arabic were already known before the advent of Islam and it is most likely that they came from the Nabataean script. As for the vowel marks in Arabic, Abu al-Aswad al-Du'ali was the first one to introduce them. It is highly unlikely that they could have originated from Syriac because the orthographical needs of Syriac were to a great extent different from that of Arabic. Furthermore, the terminology for vocalization in Syriac script is known only from later authors such as Bar Hebraeus and shows the influence of Arabic orthography. Consequently, the seven ahruf of the Qur'an representing the seven vowel signs of Syriac is rather far-fetched. The analysis of isnad bundles show that the tradition of the revelation of the Qur'an in seven ahruf was already known in the first century of hijra and they can in no way represent the Syriac vocalization of Jacob of Edessa.
The Qur'an was palaeographically a frozen document in the first century of hijra as seen in the manuscripts as well as the qira'at in which they were written; MS. Arabe 328a and MS. Or. 2165 being two good examples. Furthermore, examining the geographical characteristics of the inscriptional evidence, shows that the bulk of the pre-Islamic Syriac inscriptions are confined to the Edessa region in modern south Turkey, the language which Luxenberg says the Qur'an was partially written in. It is certainly a long way from the hijaz region and in particular Makkah. The closest to the pre-Islamic Arabic inscriptions in terms of geography are the Nabataean inscriptions. In fact, much of the socio-historic context of the origins of Islam can be explained by considering the Nabataean milieu. The Nabataean milieu successfully addresses the origins of Arabic script, dotting and pre-Islamic existence classical Arabic. The proximity of the Arabic script with the Nabataean script makes Luxenberg's hypothesis of syro-aramäische reading of the Qur'an unfeasible. A Syro-Aramaic milieu would find it impossible to account the aspects of the origins of Arabic script, its dotting, origins of classical Arabic and the socio-historic context relating to the rise of Islam.
There exist other valid explanations for the presence of Aramaic words in the Qur'an. The Nabataeans were Arabs who wrote using the Nabataean Aramaic script. The evidence from the Raqush inscription [267 CE], the earliest dated Arabic text, with Aramaic archaisms shows that the Arabs were familiar with Aramaic. Moreover, a stela from Tayma in northern Saudi Arabia inscribed in Aramaic suggesting that Aramaic had been very important in the hijaz as early as the fifth/fourth centuries BC. Thus, it would be surprising if there were not quite a number of Aramaic words in the hijazi dialect of Arabic. However, this does not make Arabic a mixed language.
To support his hypothesis for the alleged Syro-Aramaic reading of the Qur'an, Luxenberg laments the late origins of Islamic literature. He says:
According to Islamic tradition, the Koran dates back to the 7th century, while the first examples of Arabic literature in the full sense of the phrase are found only two centuries later, at the time of the ´Biography of the Prophet´; that is, of the life of Mohammed as written by Ibn Hisham, who died in 828. We may thus establish that post-Koranic Arabic literature developed by degrees, in the period following the work of al-Khalil bin Ahmad, who died in 786, the founder of Arabic lexicography (kitab al-ayn), and of Sibawwayh, who died in 796, to whom the grammar of classical Arabic is due. Now, if we assume that the composition of the Koran was brought to an end in the year of the Prophet Mohammed´s death, in 632, we find before us an interval of 150 years, during which there is no trace of Arabic literature worthy of note.
It does not occur to him that the Syriac sources he uses to prove the alleged Syro-Aramaic reading of Qur'an are even later than the Islamic sources. As we have seen, he is unfamiliar with the origins of both Arabic and Syriac source material. To give some more examples, the earliest Arabic literature that comes to us is in the form of hadith collections. An example is the Sahifah of Hammam bin Munabbih, [d. 110 AH /719 CE], a Yemenite follower and a disciple of the companion Abu Hurrayrah, [d. 58 AH / 677 CE], from whom Hammam wrote this Sahifah, which comprises 138 hadith and is believed to have been written around the mid-first AH/seventh century. This is available as a printed edition.[102] The hadith collections of Ibn Jurayj [d. 150 AH] and Ma‘mar b. Rashad [d. 153 AH], many of them transmitted by ‘Abd al-Razzaq in his Musannaf, are also available in print.[103] Motzki has traced the material in the Musannaf of ‘Abd al-Razzaq to the first century of hijra.[104]
Apart from Luxenberg's lack of understanding regarding the development of Syriac and Arabic orthographies, grammars and lexicographies, his work makes no attempt to anchor his arguments in any believable historical context, as we have already seen earlier. It is not clear who these Christians of pre-Islamic Makkah were who used the alleged Qur'anic aramäische-arabische Mischsprache and how these writings produced the Arabic Qur'an. What kind of time scales were involved in the transformation? What were their religious beliefs and what made them change their(!) religion into Islam?[105]
To conclude with a quote from Walid Saleh, essentially, Luxenberg is arguing that Islam is the result of a philological comedy (or tragedy) of errors. One is reminded here of Emperor Julian's quip against the Christians and the Christians' apt response; paraphrasing it, one could say that the Muslims read their scripture and misunderstood it; had they understood it, they would be Christians.
And Allah knows best!
Acknowledgements
One of the authors (MSMS) would like to thank Dr. R. Hoyland for fruitful discussions on the Syriac and Greek inscriptions from pre-Islamic times. Dr. Hoyland is not associated with Islamic Awareness.
References & Notes
[1] A. Mingana, "Syriac Influences On The Style Of The Kur'an", Bulletin Of The John Rylands Library Manchester, 1927, Volume II, pp. 77–98; Also see A. Mingana, "An Ancient Syriac Translation Of The Kur'an Exhibiting New Verses And Variants", Bulletin Of The John Rylands Library Manchester, 1925, Volume IX, pp. 188-235.
[2] A. Jeffery, The Foreign Vocabulary Of The Qur'an, 1938, Oriental Institute: Baroda (India).
[3] C. Luxenberg, Die syro-aramäische Lesart des Koran: Ein Beitrag zur Entschlüsselung der Koransprache, 2000, Das Arabische Book: Berlin.
[4] A. Mingana, "The Transmission Of The Qur'an", Journal of The Manchester Egyptian and Oriental Society, 1916, p. 45.
[5] Rev. A. Mingana & A. S. Lewis (eds.), Leaves From Three Ancient Qur'âns Possibly Pre-‘Othmânic With A List Of Their Variants, 1914, Cambridge: At The University Press, p. xxxi.
[6] ibid., p. xxx.
[7] C. Luxenberg, Die syro-aramäische Lesart des Koran: Ein Beitrag zur Entschlüsselung der Koransprache, op. cit., p. 299. In his own words:
Gegenüber der bisherigen Annahme eines in Mekka gesprochenen arabischen Dialekts hat die vorliegende Studie ergeben, daß es sich hierbei eher um eine aramäisch-arabische Mischsprache gehandelt haben muß, sofern die arabische Tradition die Koransprache mit der der Qurays, der Bewohner von Mekka identifiziert.... Dies würde die Annahme nahelegen, daß Mekka ursprünglich eine aramäische Ansiedlung war.
[8] ibid., p. 306. Luxenberg says:
Haben die arabischen Philologen und Kommentatoren nach den vorgebrachten Beispielen selbst echte arabische Ausdrücke verlesen, so liegt die einzig mögliche Schlußfolgerung im Hinblick auf eine mündliche Koranüberlieferung auf der Hand. Sollte eine solche Überlieferung überhaupt existiert haben, so müßte man annehmen, daß diese ziemlich früh abgebrochen ist. Daß sie jedenfalls erhebliche Lücken aufweist, ist die allermindeste Folgerung, die sich daraus ergibt.
[9] ibid., p. 302. He says:
Der Koran hat insoweit seine Sprache nicht fur jene Araber bestimmt, die sich rund anderthalb Jahrhunderte danach eine andere arabische Sprache zurechtgelegt haben. Dieser wesentliche Umstand macht es historisch erklärlich, weshalb die späteren Araber dieses Koranarabisch nicht mehr verstanden haben.
Was aber die Kluft noch weiter vertiefte, ist der in der arabischen Koranexegese fehlende Bezug zur Schrift.
[10] J. F. Healey & G. R. Smith, "Jaussen-Savignac 17 - The Earliest Dated Arabic Document (A.D. 267)", Atlal (The Journal Of Saudi Arabian Archaeology), 1989, Volume 12, pp. 77-84. For picture see Pl. 46.
[11] J. A. Bellamy, "Two Pre-Islamic Arabic Inscriptions Revised: Jabal Ramm And Umm Al-Jimal", Journal Of The American Oriental Society, 1988, Volume 108, pp. 369-372.
[12] ibid.
[13] P. Schroeder, "Epigraphisches aus Syrien", Zeitschrift der Deutschen Morgenländischen Gesellschaft, 1884, pp. 530-534 and Pl. I.
[14] M. Hamidullah, "Some Arabic Inscriptions Of Medinah Of The Early Years Of Hijrah", Islamic Culture, 1939, Volume XIII, pp. 427-439.
[15] A. Grohmann, "The Problem Of Dating Early Qur'ans", Der Islam, 1958, p. 221.
[16] J. A. Bellamy, "The Arabic Alphabet", in W. M. Senner (Ed.), The Origins Of Writing, 1989, University of Nebraska Press, p. 99.
[17] N. Abbott, The Rise Of The North Arabic Script And Its Kur'anic Development, With A Full Description Of The Kur'an Manuscripts In The Oriental Institute, 1939, University of Chicago Press: Chicago, p. 48.
[18] A. Grohmann, Arabische Paläographie II: Das Schriftwesen. Die Lapidarschrift, 1971, Österreichische Akademie der Wissenschaften Philosophisch - Historische Klasse: Denkschriften 94/2. Hermann Böhlaus Nachf.: Wein, pp. 15-17.
[19] C. Luxenberg, Die syro-aramäische Lesart des Koran: Ein Beitrag zur Entschlüsselung der Koransprache, op cit., p. 15. He says:
Die frühe Form der arabischen Buchstaben wie die Art ihrer Ligaturen legen die Vermutung nahe, daß die syro-aramäische Kursivschrift der arabischen Schrift als Vorbild gedient hat.
By syro-aramäische, Luxenberg meant Syriac, see op. cit., p. VII.
[20] A. Grohmann, Arabische Paläographie II: Das Schriftwesen. Die Lapidarschrift, op cit., p. 13 as well as 17-21.
[21] J. F. Healey, "Nabataean To Arabic: Calligraphy And Script Development Among The Pre-Islamic Arabs", Manuscripts Of The Middle East, 1990-1991, Volume V, p. 44; Also see J. F. Healey, "The Early History Of The Syriac Script: A Reassessment", Journal Of Semitic Studies, 2000, Volume XLV, No. 1, pp. 55-67. He says (p. 65):
It would seem, in fact, that there is a fairly even split in the Arabic inventory of letters: eleven of the Arabic letters would be either of Nabataean or Syriac origin, while ten are much more plausibly related to Nabataean and are hard to explain from Syriac, formal or cursive. It may be also noted that none of the Arabic letters is impossible to explain from Nabataean.
A brief overview of now-discarded Syriac origins of Arabic script can be found
in an article by J. Sourdel-Thomine, "Khatt",
Encyclopaedia Of Islam (New Edition), 1978, E.
J. Brill Publishers: Leiden, p. 1120.
[22] N. Abbott, The Rise Of The North Arabic Script And Its Kur'anic Development, With A Full Description Of The Kur'an Manuscripts In The Oriental Institute, op cit., p. 9.
[23] K. Versteegh, The Arabic Language, 1997, Edinburgh University Press: Edinburgh (UK), p. 33.
[24] B. Gruendler, "Arabic Script", in J. D. McAuliffe (ed.), Encyclopaedia Of The Qur'an, 2001, Volume I, Brill: Leiden, p. 138; For detailed discussion on the evolution of Arabic script from Nabataean script see B. Gruendler, The Development Of The Arabic Scripts: From The Nabatean Era To The First Islamic Century According To The Dated Texts, 1993, Harvard Semitic Series No. 43, Scholars Press: Atlanta (GA), pp. 123-127.
[25] M. M. al-A‘zami, The History Of The Qur'anic Text From Revelation To Compilation: A Comparative Study With The Old And New Testaments, 2003, UK Islamic Academy: Leicester (UK), pp. 135-136.
[26] Please see B. Moritz, "Arabic Writing", Encyclopaedia Of Islam (Old Edition), 1913, E. J. Brill Publishers, Leyden & Luzac & Co. London, p. 384. He claims that the vowels signs in Arabic were borrowed from the Syriac script; S. Morag, The Vocalization Systems Of Arabic, Hebrew, And Aramaic: Their Phonetic And Phonemic Principles, 1962, Mouton & Co.: Gravenhage, p. 46. He says that the Syriac vocalization "possibly" influenced Arabic system; C. H. M. Versteegh, Arabic Grammar And Qur'anic Exegesis In Early Islam, 1993, E. J. Brill: Leiden, New York, Köln, p. 31-32. Versteegh says that the Arabs borrowed both the diacritical dots as well as vowels from Syriac. But he casts doubts on his own statement by saying that their terminology that we know of early Syriac grammarians is derived from reports of later writers such as Bar Hebraeus. It is very well possible that their terminology reflects Arabic influence; S. al-Munajjid, Dirasat fi Tarikh al-Khatt al-‘Arabi Mundhu Bidayatihi ila Nihayat al-‘Asr al-Umawi (French Title: Etudes De Paleographie Arabe), 1972, Dar al-Kitab al-Jadid: Beirut (Lebanon), p. 128. He has shown some reservations about attributing the origins of skeletal dots to Syriac; Abu ‘Amr ‘Uthman bin Sa‘id al-Dani (ed. Dr. ‘Izzat Hasan), Al-Muhkam fi Naqt al-Masahif, 1997 (1418 AH), Dar al-Fikr: Damascus (Syria), pp. 28-29. Dr. ‘Izzat Hasan attributes the vowel marks in Arabic due to Syriac influences.
[27] For Mingana see refs. 5 and 6.
[28] C. Luxenberg, Die syro-aramäische Lesart des Koran: Ein Beitrag zur Entschlüsselung der Koransprache, op cit., p. 18. He says:
(bei letzterem bis auf das ܕ / d und ܪ / r, die sich wegen ihrer Gleichförmigkeit durch einen Punkt unter bzw. über dem Buchstaben voneinander unterscheiden, was wiederum als Muster für das später eingeführte und weiter entwickelte Punktationssystem der arabischen Schrift gedient haben mag)
[29] The mendacity of Arabs borrowing numerous dots from the Syriac has been recognized quite early. Please see E. J. Revell, "The Diacritical Dots And The Development Of Arabic Alphabet", Journal Of Semitic Studies, 1975, Volume XX, No. 2, p. 184. Revell says:
Arabic tradition states that the diacritical points were borrowed from the Syrians. This cannot be true of the signs themselves, since the requirements of Arabic were quite different from those in Syriac.
[30] C. Luxenberg, Die syro-aramäische Lesart des Koran: Ein Beitrag zur Entschlüsselung der Koransprache, op. cit., p. 19. He says:
Die islamische Tradition ist jedenfalls außerstande, irgendein Datum zur endgültigen Fixierung der Koranlesung durch Einführung der diakritischen Punkte zu nennen, so daß man auf die allgemeine Feststellung angewiesen ist, daß dieser Prozeß sich über etwa drei Jahrhunderte erstreckt hat.
Johannes J. G. Jansen, who reviewed Luxenberg's book (Bibliotheca
Orientalis, LX N° 3-4, mei-augustus 2003, Columns 477-480), claims
that the earliest occurrence of diacritical dots is in an inscription
from 58 AH! We can't expect such poorly informed "scholars" to
be a source of "distress" to "many pious Muslims".
[31] B. Gruendler, The Development Of The Arabic Scripts: From The Nabatean Era To The First Islamic Century According To The Dated Texts, op. cit., p. 127.
[32] J. F. Healey, "Nabataean To Arabic: Calligraphy And Script Development Among The Pre-Islamic Arabs", Manuscripts Of The Middle East, op cit., p. 45. Healey says that the orderly usage of diacritics may have come from Syriac which we have shown to be false; Also Nabia Abbott had surmised long time ago by studying early Islamic coins and papyrus PERF No. 558 that the diacritical dots originated from pre-Islamic times, N. Abbott, The Rise Of The North Arabic Script And Its Kur'anic Development, With A Full Description Of The Kur'an Manuscripts In The Oriental Institute, op. cit., p. 38.
[33] See ref. 5 and 6.
[34] C. Luxenberg, Die syro-aramäische Lesart des Koran: Ein Beitrag zur Entschlüsselung der Koransprache, op. cit., p. 16 for discussion on borrowing of Arabic vowels from Syriac. He says:
der Duktus geht von rechts nach links, die Buchstaben bezeichnen im Prinzip die Konsonanten, wobei nur zwei Buchstaben zur Wiedergabe der Halb- bzw. Langvokale w/u و und y/i ي als sog. matres lectionis dienen. Später haben die Araber das Alif ا, das im Aramäischen nur in bestimmten Fällen im Auslaut als langes a dient, als dritte mater lectionis generell auch im Kontext eingeführt. Sofern diese Schreibreform auch im Korantext durchgesetzt wurde, konnten Konsequenzen für bestimmte Lesarten nicht ausbleiben. Eine erste Bezeichnung der Kurzvokale a, u und i durch Punkte, ebenfalls nach dem Vorbild des früheren syro-aramäischen Vokalisations-systems - wonach die vokalhellere Aussprache (a) durch einen Punkt über, die vokaldunklere Aussprache (e/i) durch einen Punkt unter dem Konsonanten angedeutet wird, denen im Arabischen ein mittlerer Punkt zur Bezeichnung des u hinzugefügt wurde -, soll unter ‘Abd al-Malik ibn Marwan (685-705) als erste Lesehilfe eingeführt worden sein.
For the ahruf please see full discussion in pp. 23-24. As for the five ahruf Luxenberg says:
Sofern Tabari auch die Variante ... (fünf Buchstaben / Lesezeichen) erwähnt, wäre damit möglicherweise ein entsprechender Hinweis auf die bei den Westsyrern eingeführten fünf griechischen Vokalzeichen gegeben.
[35] B. Davidson, Syriac Reading Lessons: Consisting Of Copious Extracts From The Peschito Version Of The Old And New Testaments And The Crusade Of Richard I From The Chronicles Of Bar Hebraeus, 1851, Samuel Bagster And Sons: London, p. iii. He says:
There are two sets of vowels. One is the invention of Jacob, bishop of Edessa, in the seventh century, consists of points placed in various positions; the other is the invention of the famous scholar Theophilus, of Edessa, in the eight century, consisting of the Greek vowels in a reversed direction.
[36] J. B. Segal, The Diacritical Point And The Accents In Syriac, 1953, Oxford University Press: London. For naming of vowels in Eastern Syria, please see pp. 33. See pp. 44-47 for discussion on the Greek vowels. Theophilus of Edessa [d. 785 CE] was supposed to have invented the Greek vowels. However, there is difference of opinion among the Syriac grammarians on this issue. Also see S. Morag, The Vocalization Systems Of Arabic, Hebrew, And Aramaic: Their Phonetic And Phonemic Principles, op. cit., p. 49, footnote 16..
[37] op. cit., pp. 152-153. The diagram is taken from these pages and slightly modified by us. This diagram gives an excellent summary of development of vowels in Eastern and Western Syria.
[38] B. Dodge (Ed. and Trans.), The Fihrist Of Al-Nadim: The Tenth Century Survey of Muslim Culture, 1970, Volume I, Columbia University Press: New York & London, pp. 87-88.
[39] Abu ‘Amr ‘Uthman bin Sa‘id al-Dani (Ed. Dr. ‘Izzat Hasan), Al-Muhkam fi Naqt al-Masahif, op. cit., pp. 6-7; Also see K. Versteegh, The Arabic Language, op. cit., p. 56.
[40] J. B. Segal, The Diacritical Point And The Accents In Syriac, op. cit., p. 22; S. Morag, The Vocalization Systems Of Arabic, Hebrew, And Aramaic: Their Phonetic And Phonemic Principles, op. cit., p. 46.
[41] S. Morag, The Vocalization Systems Of Arabic, Hebrew, And Aramaic: Their Phonetic And Phonemic Principles, op. cit., p. 46; J. B. Segal, The Diacritical Point And The Accents In Syriac, op. cit., p. 12-15;
[42] S. Morag, The Vocalization Systems Of Arabic, Hebrew, And Aramaic: Their Phonetic And Phonemic Principles, op. cit., pp. 13-14 and also p. 20.
[43] ibid., p. 15.
[44] C. Luxenberg, Die syro-aramäische Lesart des Koran: Ein Beitrag zur Entschlüsselung der Koransprache, op. cit., full discussion in pp. 20-25.
[45] The isnad bundles were drawn using Hadith Sharif software by al-Sakhr.
[46] The reports from Ma‘mar b. Rashad are collected by ‘Abd al-Razzaq b. Hammam al-Sana‘ni. The matn and isnad of this report can be found here. Studies on the Musannaf of ‘Abd al-Razzaq were done by Harald Motzki. See H. Motzki, "The Musannaf Of ‘Abd al-Razzaq Al-San‘ani As A Source of Authentic Ahadith of The First Century A.H.", Journal Of Near Eastern Studies, 1991, Volume 50, pp. 1-21; H. Motzki, "The Author And His Work In The Islamic Literature Of The First Centuries: The Case Of ‘Abd al-Razzaq's Musannaf", Jerusalem Studies In Arabic And Islam, 2003, Volume 28, pp. 171-201.
[47] G. H. A. Juynboll, "Hadīth And The Qur'ān", in J. D. McAuliffe (Ed.), Encyclopaedia Of The Qur'an, 2002, Volume II, Brill: Leiden, p. 386. Juynboll analysis goes back only till Malik's Muwatta'.
[48] This kind of isnad-cum-matn analysis can be found in many of Motzki's publications. See H. Motzki, "The Collection Of The Qur'an: A Reconsideration Of The Western Views In Light Of Recent Methodological Developments", Der Islam, 2001, Volume 78, pp. 1-34.
[49] That the common link was the inventor of a hadith, was championed by G. H. A. Juynboll. This is simply an apriori assumption without any basis. See G. H. A. Juynboll, "Some Isnād-Analytical Methods Illustrated On The Basis Of Several Women-Demeaning Sayings From Hadīth Literature", Al-Qantara, 1989, Volume 10, pp. 343-384. A critique of such position on common links was made by Harald Motzki, "Dating Muslim Traditions: A Survey", Arabica, 2005, Volume LII, No. 2, pp. 226-230.
[50] H. Motzki, "Der Fiqh des Zuhri: die Quellenproblematik", Der Islam, 1991, Volume 68, pp. 1-44. Revised English edition of this paper is called "The Jurisprudence Of Ibn Shihab az-Zuhri. A Source Critical Study" and is available online.
[51] J. B. Segal's, The Diacritical Point And The Accents In Syriac, op. cit., p. 44.
[52] K. Versteegh, The Arabic Language, op. cit., p. 57.
[53] Abu ‘Amr ‘Uthman bin Sa‘id al-Dani (Ed. Muhammad al-Sadiq Qamhawi), Al-Muqni‘ fi Rasm al-Masahif al-Amsar ma‘ Kitab al-Naqt, 1978, Maktabat al-Kulliyat al-Azhar: Cairo (Egypt), p. 129.
[54] Abu ‘Amr ‘Uthman bin Sa‘id al-Dani (Ed. Dr. ‘Izzat Hasan), Al-Muhkam fi Naqt al-Masahif, op. cit., p. 13.
[55] ibid., pp. 8-9.
[56] ibid., p. 235.
[57] ibid., p. 7.
[58] C. Luxenberg, Die syro-aramäische Lesart des Koran: Ein Beitrag zur Entschlüsselung der Koransprache, op cit., p. II; An image of this manuscript is produced by Déroche along with the dating it to second half of the first century of hijra. See F. Déroche, "Manuscripts Of The Qur'an", in J. D. McAuliffe (Ed.), Encyclopaedia Of The Qur'an, 2003, Volume III, Brill: Leiden, p. 265.
[59] F. Déroche and S. N. Noseda (Eds.), Sources de la transmission manuscrite du texte coranique. I. Les manuscrits de style hijazi. Volume I. Le manuscrit arabe 328a (a) de la Bibliothèque Nationale de France, 1998, Fondazione Ferni Noja Noseda, Leda, and Bibliothèque Nationale de Paris.
[60] ibid., e.g., folio 10a for diacritical points.
[61] Y. Dutton, "An Early Mushaf According To The Reading Of Ibn ‘Amir", Journal Of Qur'anic Studies, 2001, Volume III (no. I), pp. 71-89.
[62] Y. Dutton, "Some Notes On The British Library's 'Oldest Qur'an Manuscript' (Or. 2165)", Journal Of Qur'anic Studies, 2004, Volume VI (no. 1), pp. 43-71.
[63] Y. Dutton, "Red Dots, Green Dots, Yellow Dots & Blue: Some Reflections On The Vocalisation Of Early Qur'anic Manuscripts - Part II", Journal Of Qur'anic Studies, 2000, Volume II (no. I), p. 16; F. Déroche, The Abbasid Tradition: Qur'ans Of The 8th To The 10th Centuries AD, The Nasser D. Khalili Collection of Islamic Art Vol. I, 1992, Oxford University Press, p. 58.
[64] Y. Dutton, "Red Dots, Green Dots, Yellow Dots & Blue: Some Reflections On The Vocalisation Of Early Qur'anic Manuscripts - Part II", Journal Of Qur'anic Studies, op. cit., p. 16; F. Déroche, The Abbasid Tradition: Qur'ans Of The 8th To The 10th Centuries AD, op. cit., p. 54.
[65] Y. Dutton, "Red Dots, Green Dots, Yellow Dots & Blue: Some Reflections On The Vocalisation Of Early Qur'anic Manuscripts - Part II", Journal Of Qur'anic Studies, op. cit., p. 16; F. Déroche, The Abbasid Tradition: Qur'ans Of The 8th To The 10th Centuries AD, op. cit., p. 62.
[66] Y. Dutton, "Red Dots, Green Dots, Yellow Dots & Blue: Some Reflections On The Vocalisation Of Early Qur'anic Manuscripts - Part II", Journal Of Qur'anic Studies, op. cit., p. 16; F. Déroche, The Abbasid Tradition: Qur'ans Of The 8th To The 10th Centuries AD, op. cit., p. 116.
[67] A. Brockett, "Qur'ān Readings In Kitāb Sībawayhi", Occasional Papers Of The School Of Abbasid Studies, 1988 (published 1990), No. 2, p. 199.
[68] C. Luxenberg, Die syro-aramäische Lesart des Koran: Ein Beitrag zur Entschlüsselung der Koransprache, op. cit., pp. 18-19. Luxenberg says:
... über dem Buchstaben voneinander unterscheiden, was wiederum als Muster für das später eingeführte und weiter entwickelte Punktationssystem der arabischen Schrift gedient haben mag), war die frühe arabische Schrift also eine Art Kurzschrift, die dem Eingeweihten als Gedächtnisstütze dienen mochte. Mehr, so möchte man meinen, brauchte man auch anfangs nicht, da zuverlässige Lektoren (.. qurra) die Verkündigung des Koran unmittelbar vom Propheten vernommen und auswendig gelernt haben sollen.
[69] E. Whelan, "Forgotten Witness: Evidence For The Early Codification Of The Qur'an", Journal Of The American Oriental Society, 1998, Volume 118, pp. 1-14.
[70] Since there are no references available depicting the geographical spread of the inscriptions, we decided to go through individual references and plot the data on a map. The references used are:
The Nabataean inscriptions:
For the Nabataean inscriptions in Egypt see E. Littman & D. Meredith, "Nabataean Inscriptions From Egypt", Bulletin Of The School Of Oriental And African Studies, 1953, Volume 15, pp. 1-28; E. Littmann & D. Meredith, "Nabataean Inscriptions From Egypt - II", Bulletin Of The School of Oriental And African Studies, 1954, Volume 16, pp. 211-246; F. Zayadine, "The Pantheon Of The Nabataean Inscriptions In Egypt And The Sinai", Aram, 1990, Volume 2, No. 1 & 2, pp. 151-174; L. Nehmé, "Cinq Graffiti Nabatéens Du Sinaï", Semitica, 2000, Volume 50, pp. 69-80.
A good description of the Nabataean inscriptions in Negev region is in A. Negev, Nabatean Archaeology Today, 1986, New York University Press: New York and London; For the inscriptions in Mada'in Salih see J. F. Healey (Ed. and Trans.) and S. al-Theeb, The Nabataean Tomb Inscriptions Of Mada'in Salih, 1993, Journal Of Semitic Studies Supplement I, Published by Oxford University Press on behalf of the University of Manchester; A good overall view of the Nabataean inscriptions is in J. F. Healey, The Religion Of Nabataeans: A Conspectus, 2001, Brill: Leiden; Also see "Nabataean Inscriptions", in E. Littmann, Semitic Inscriptions: Part IV Of The Publications Of An American Archaeological Expedition To Syria In 1899-1900, 1904, The Century Co.: New York, pp. 85-95; For the inscriptions near Tabuk in Saudi Arabia, see Solaiman Abdal Rahman al-Theeb, Aramaic And Nabataean Inscriptions From North-West Saudi Arabia, 1993, King Fahd National Library, pp. 68-200 for Nabataean inscriptions. These inscriptions were found near Tabuk at Jabal Qa‘ Abu Murr, Jabal Abu Makhruq, Jabal Sarbut Thulaytha and al-Herra.
The Syriac inscriptions:
The best place to start for the pre- and post-Islamic Syriac inscriptions is Sebastian P. Brock's "Syriac Inscriptions: A Preliminary Checklist Of European Publications", Annali: Istituto Orientale di Napoli (New Series), 1978, Volume 38, pp. 255-71. Brock's list was further expanded by Desreumaux. See A. J. P. Desreumaux, "Pour une Bibliographie sur l'épigraphie Syriaque", Annali: Istituto Orientale di Napoli (New Series), 1980, Volume 40, pp. 704-708.
Sebastian Brock's classified bibliography of Syriac studies was also used to plot the pre-Islamic Syriac inscription data. This classified bibliography is updated every few years. See S. P. Brock, "Syriac Studies 1960-1970: A Classified Bibliography", Parole De l'Orient, 1973, Volume 4, pp. 426-427; S. P. Brock. "Syriac Studies 1971-1980: A Classified Bibliography", Parole De l'Orient, 1981-1982, Volume 10, pp. 348-350; S. P. Brock, "Syriac Studies 1981-1985: A Classified Bibliography", Parole De l'Orient, 1987, Volume 14, pp. 321-322; S. P. Brock, "Syriac Studies 1986-1990: A Classified Bibliography", Parole De l'Orient, 1992, Volume 17, pp. 257-258; S. P. Brock, "Syriac Studies 1991-1995: A Classified Bibliography", Parole De l'Orient, 1998, Volume 23, pp. 297-300; S. P. Brock, "Syriac Studies 1996-2000: A Classified Bibliography", Parole De l'Orient, 2004, Volume 29, pp. 337-338.
Enno Littmann has done a decent survey of Syriac inscriptions in the Northern Syria. See "Syriac Inscriptions From Northern Central Syria, Palmyra And The Region Of The Haurân", in E. Littmann, Semitic Inscriptions: Part IV Of The Publications Of An American Archaeological Expedition To Syria In 1899-1900, 1904, The Century Co.: New York, pp. 3-56; E. Littmann, Semitic Inscriptions: Syriac Inscriptions, 1934, E. J. Brill Publishers and Printers: Leyden; For another decent survey of Syriac inscriptions see H. Pognon, Inscriptions Sémitiques De La Syrie, De La Mésopotamie Et De La Région De Mossoul, 1907, Imprimerie Nationale: Paris. For early Syriac inscriptions see No. 2-12, 19-21, 36-39, 44-50, 81-82, 118.
A a good compilation of the pre-Islamic Syriac inscriptions is done by H. J. W. Drijvers (Ed.), Old Syriac (Edessean) Inscriptions, 1972, Semitic Studies Series, E. J. Brill: Leiden. It was further expanded by H. J. W. Drijvers & J. F. Healey, The Old Syriac Inscriptions Of Edessa And Osrhoene, 1999, Brill: Leiden. Most of the inscriptions mentioned here, as the name suggests, are from Edessa and nearby places.
For more pre-Islamic Syriac inscriptions in Edessa and other areas including the Fertile Crescent, see the following: C. C. Torrey, "The Semitic Inscriptions" in P. V. C. Baur, M. I. Rostovtzeff & A. R. Bellinger (Eds.), The Excavations At Dura-Europos Conducted By Yale University And The French Academy Of Inscriptions And Letters: Preliminary Report Of Third Season Of Work, 1932, Yale University Press: New Haven & Oxford University Press, pp. 66-71; C. C. Torrey, "Semitic Inscriptions" in P. V. C. Baur, M. I. Rostovtzeff & A. R. Bellinger (Eds.), The Excavations At Dura-Europos Conducted By Yale University And The French Academy Of Inscriptions And Letters: Preliminary Report Of Fourth Season Of Work, 1933, Yale University Press: New Haven & Oxford University Press, pp. 178-181; J. B. Segal, "Pagan Syriac Monuments In The Vilayet Of Urfa", Anatolian Studies, 1953, Volume III, pp. 97-119; J. B. Segal, "Some Syriac Inscriptions Of The 2nd-3rd Century A.D.", Bulletin Of The School of Oriental And African Studies, 1954, Volume 16, pp. 13-35; J. B. Segal, "Two Syriac Inscriptions From Harran", Bulletin Of The School of Oriental And African Studies, 1957, Volume 20, pp. 512-522; J. B. Segal, "New Syriac Inscriptions From Edessa", Bulletin Of The School of Oriental And African Studies, 1959, Volume 22, pp. 23-40; J. B. Segal, "Four Syriac Inscriptions", Bulletin Of The School Of Oriental And African Studies, 1967, Volume 30, pp. 293-304; J. B. Segal, Edessa 'The Blessed City', 1970, Oxford At The Clarendon Press, pp. 22-36; H. J. W. Drijvers, "New Syriac Inscriptions", Aram, 1993, Volume 5, pp. 147-161; J. B. Chabot, "Inscriptions Syriaques De Bennaouï", Syria, 1929, Volume 10, pp.252-256; P. R. Mouterde, "Inscriptions Grecques De Souweida Et De ‘Ahiré", Mélanges De L'Université Saint-Joseph, 1932, Volume 16, pp. 102-108; P. Mouterde, "Inscription Syriaque Du Gebel Bil‘ās", Mélanges De L'Université Saint-Joseph, 1932, Volume 16, pp. 83-86; B. Aggoula, "Studia Aramaica III", Syria, 1992, Volume 69, pp. 400-417; A. Abou Assaf, "Inscription Syrique - Au Musée De Ma'aret al-No'man", Annales Archeologiques Arabes Syriennes, 1990, Volume 40, pp. 161-162. This inscription was discussed by A. Harrak, "Notes On Syriac Inscriptions I: The Inscription Of Ma‘ar Zaytā (Syriac)", Orientalia (New Series), 1995, Volume 64, pp. 110-119. The author inclines towards a 6th century dating; M. Moussli, "Syrische Inschriften Aus Hadata (Al-Hadath)", Altorientalische Forschungen, 1984, Volume 11, No. 2, pp. 371-373; A. Abu ‘Assaf & F. Briquel-Chatonnet, "Un Autel A Encens Avec Inscription Syriaque Au Musée De Raqqa (Syrie)", Semitica, 1991-1992, Volume 41-42, pp. 183-193; A. Palmer, "A Corpus Of Inscriptions From Tur ‘Abdīn And Environs", Oriens Christianus, 1987, Volume 71, pp. 57-59; A. Desreumaux & P. -L. Gatier, "Inscription Bilingue Grecque Et Syriaque D'Une Mosaïque Paléochrétienne", Semitica, 1991-1992, Volume 41-42, pp. 173-181; E. C. D. Hunter, "An Inscribed Reliquary From The Middle Euphrates", Oriens Christianus, 1991, Volume 75, pp. 147-165; J. Jarry, "Inscriptions Arabes, Syriaques Et Grecques Du Massif Du Bélus En Syrie Du Nord", Annales Islamologiques, 1968, Volume 7, pp. 141-158. The inscription found in Sekizlar is dated (pp. 157-158); J. Jarry, "Nouvelles Inscriptions Sémitiques De Syrie", Annales Islamologiques, 1985, Volume 21, pp. 1-7. The inscription found at Jabal Seis (or Jabal Usays) is dated (p. 6); H. J. W. Drijvers, "Syrische Inscripties Uit De Eerste Drie Eeuwen A.D.", Phoenix, 1969, Volume 15, No. 1, pp. 197-205; K. Parlasca, "Das Mosaik Vom Mas'udije Aus Dem Jahre 228/29 n. Chr.", Damaszener Mitteilungen, pp. 263-267. Plates 60-61; P. Donceel-Voûte, Les Pavements Des Églises Byzantines De Syria Et Du Liban: Décor, Archéologie Et Liturgie, 1988, Louvain-La-Neuve, Belgique & Départment D'Archéologie Et D' Histoire De L'Art College Érasme, pp. 147-149. The inscription is in Halaoua in Syria.
There are a few pre-Islamic Syriac inscriptions of unknown provenance or uncertain date that are not included in the map. They are: R. C. Steiner, "A Syriac Church Inscription From 504 CE", Journal Of Semitic Studies, 1990, Volume 35, pp. 99-108. This inscription is most likely from Edessa. There are inscriptions in four inscriptions in the National Museum in Damascus, Syria, from 5th and 6th centuries. They were published by A. Abu ‘Assaf, "Kitābāt Suryāni Zadīdah Fi-l-Muthaf al-Watnī bi-Dimashq", Annales Archeologiques Arabes Syriennes, 1972, Volume 22, No. 1 and 2, pp. 135-144. There provenance is unknown. An inscription from uncertain date due to lacuna is from Deir Makr and was published by J. Naveh, "Syriac Miscellanea", ‘Atiqot, 1976, Volume 11, pp. 102-104; St. J. Simpson, "A Note On Qasr Serij", Iraq, 1994, Volume 56, pp. 149-151. Provenance known but no date available; H. Salame-Sarkis, "Syria Grammata Kai Agalmata", Syria, 1989, Volume 66, pp. 313-319. Here the date is early 7th century but the exact provenance is not known. It is most likely from the Antioch region; E. Puech, "Une Inscription Syriaque Sur Mosaïaque", Liber Annuss, 1988, Volume 38, pp. 267-270. Date known but provenance unknown; M. Halloun, "Two Syriac Inscriptions", Liber Annuss, 1988, Volume 38, pp. 271-275. Date known but provenance unknown. It is perhaps from Edessa region; F. Briquel-Chatonnet, "Une Inscription Syriaque Sur Mosaïaque De La Région De L'Euphrate", Semitica, 1996, Volume 46, p. 146-153. The inscription is present in Deir al-Zor Museum in Syria. Its date is known but its provenance is not; E. C. Dodd, "The Monastery Of Mar Musa Al-Habashi Near Nebek Syria", Arte Medievale, 1992, Volume 6 (II), No. 1, pp. 61-67 for discussion. The Syriac inscriptions in this monastery were discussed by J. C. McCullough, "Appendix I: Syriac Inscriptions", pp. 133-135. Provenance is known but the dating is not known due to small size of fragments of the inscriptions.
For Arabic inscriptions: Click here for complete listing.
[71] J. B. Chabot, "Sur Une Inscription Syriaque Du Sinaï", Journal Asiatique, 1906, Volume 10(7), pp. 290-293. These Syriac inscriptions were left by pilgrims from Balad (Iraq) in Sinai peninsula and there is no dating available; E. C. D. Hunter, "Syriac Inscriptions From Al-Hira", Oriens Christianus, 1996, Volume 80, pp. 66-81. Erica Hunter mentions an ostracon that was a note by a pilgrim or a monk. All the ostraca from the region of al-Hira are dated c. 7th century. See E. C. D. Hunter, "A Syriac Ostracon From Ctesiphon", Al-Rafidan, 1997, Volume 18, p. 366.
[72] A. Cameron, The Mediterranean World In Late Antiquity AD 395-600, 1993, Routledge: London, pp. 182-185; G. W. Bowersock, Hellenism In Late Antiquity, 1990, Cambridge University Press, see especially Chapter III, pp. 29-40; Another book of interest is Fergus Millar's The Roman Near East: 31 BC - AD 337, 1993, Harvard University Press: Cambridge (MA).
[73] G. W. Bowersock, Hellenism In Late Antiquity, op. cit., p. 29 and p. 40.
[74] We thank Dr. R. Hoyland for pointing this one out.
[75] J. F. Healey, "Were The Nabataeans Arabs?", Aram, 1989, Volume 1, No. 1, p. 41.
[76] ibid., p. 44. The picture is taken from here and slightly modified with some additional information.
[77] ibid. See the full article. Healey argues against the impossibility of Nabataeans being Aramaeans.
[78] J. F. Healey, "Lexical Loans In Early Syriac: A Comparison With Nabataean Aramaic", Studi Epigrafici E Linguistici Sul Vicino Oriente Antico, 1995, Volume 12, p. 78.
[79] ibid.
[80] J. C. L. Gibson, Textbook Of Syrian Semitic Inscriptions: Aramaic Inscriptions Including Inscriptions In The Dialect of Zenjirli (Volume II), 1975, Oxford At The Clarendon Press, pp. 148-151, no. 30, Plate IX; J. F. Healey, "Were The Nabataeans Arabs?", Aram, op cit., p. 43; Also see J. F. Healey & H. Bin Seray, "Aramaic In The Gulf: Towards A Corpus", Aram, 1999-2000, Volume 11-12, pp. 1-14 for Aramaic inscriptions in Kuwait, Saudi Arabia, Bahrain, Qatar and the United Arab Emirates. The Achaemenids used Aramaic as the lingua franca of administration and trade not only in the West (Palestine, North Arabia, Egypt, Anatolia) but also in the East (in Iran). It is therefore not in the least surprising to find Aramaic in use during and after the Achaemenid period in those areas of the Gulf which were affected by Persian and Parthian political commercial links. Click here to see the information about the Achaemenids and a map showing the area ruled by them. It will be obvious why the Aramaic inscriptions were found in the above mentioned Gulf States.
[81] J. F. Healey, The Religion Of Nabataeans: A Conspectus, op. cit., see Chapters 4-7.
[82] For a brief study of Arabic lexical, historical and literary sources, see M. Abdul-Latif Abdul-Karim, "Lexical, Historical And Literary Sources Of The Nabataeans In The Arab Tradition", Aram, 1990, Volume 2, No. 1 & 2, p. 421-424.
The Musnad inscriptions at Qaryat al-Faw, South Western Saudi Arabia, suggest that the deities Kahl, El, al-Lat, ‘Athar Ashraq, al-‘Uzza, Manat, Wadd, Shams, etc. were worshipped in the State of Kinda, South (western) Arabian peninsula. Some of these are obviously Nabataean deities. What is interesting is that many of these idols also survived until the advent of Islam. If one looks at the complete picture using the Nabataean and the Musnad inscriptions in the Hijaz and surrounding area, they are not in Christian in content at all. See A. R. Al-Ansary, Qaryat Al-Fau: A Portrait Of Pre-Islamic Civilisation In Saudi Arabia, 1982, University of Riyadh (Saudi Arabia), p. 28.
[83] A. Mingana, "Syriac Influences On The Style Of The Kur'an", Bulletin Of The John Rylands Library Manchester, op. cit., p. 78.
[84] J. A. Bellamy, "The New Reading Of The Namarah Inscription", Journal Of The American Oriental Society, 1985, Volume 105, p. 47.
[85] J. A. Bellamy, "Two Pre-Islamic Arabic Inscriptions Revised: Jabal Ramm And Umm Al-Jimal", Journal Of The American Oriental Society, 1988, Volume 108, p. 377.
[86] W. Wright, Fragments Of The
Or Syriac Grammar Of Jacob Of Edessa: Edited From Mss In The British Museum
And The Bodleian Library, 1871, Gilbert & Rivington: London.
[87] This discussion is taken from J. B. Segal, The Diacritical Point And The Accents In Syriac, op. cit., p. 41.
[88] J. B. Segal, The Diacritical Point
And The Accents In Syriac, op cit., p. 2 for translation. Original
text in W. Wright, Fragments Of The
Or Syriac Grammar Of Jacob Of Edessa: Edited From Mss In The British Museum
And The Bodleian Library, op cit., p. ܒ.
[89] G. Phillips, A Letter By Mār Jacob, Bishop Of Edessa On Syriac Orthography, 1869, William And Norgate: London & Edinburgh, pp. 4-10. For Syriac text, op. cit., p. ܛ.
[90] J. B. Segal, The Diacritical Point And The Accents In Syriac, op. cit., pp. 41-42.
[91] C. H. M. Versteegh, Arabic Grammar And Qur'anic Exegesis In Early Islam, op. cit., p. 28.
[92] W. Wright, A Short History Of Syriac Literature, 1894, Adam And Charles Black: London, p. 211.
[93] R. J. H. Gottheil (ed.), Bar ‘Alī (Īshō‘) The Syriac-Arabic Glosses, 1910-1928, Tipografia Della R. Accademia Nazionale Dei Lincei: Roma. Part 1 edited by G. Hoffmann, 1874; Part II by R. J. H. Gottheil, 1908.
[94] Hassan Bar Bahlul (Ed. R. Duval), Lexicon Syriacum auctore Hassano bar Bahlule: voces Syriacas Græcasque cum glossis Syriacis et Arabicis complectens, 1888-1901, 3 Volumes, e Reipublicæ typographæo: Parisiis.
[95] J. A. Haywood, Arabic Lexicography: Its History, And Its Place In General History Of Lexicography, 1965, Second Edition, E. J. Brill: Leiden, see the chart facing p. 132.
[96] R. J. H. Gottheil (ed.), Bar ‘Alī (Īshō‘) The Syriac-Arabic Glosses, op. cit., p. 9; Hassan Bar Bahlul (Ed. R. Duval), Lexicon Syriacum auctore Hassano bar Bahlule: voces Syriacas Græcasque cum glossis Syriacis et Arabicis complectens, Volume 1, p. 11.
[97] J. A. Haywood, Arabic Lexicography: Its History, And Its Place In General History Of Lexicography, op cit., p. 122.
[98] ibid.
[99] For example, see R. Payne Smith's Thesaurus Syriacus, 1879, Tomus I, e typographeo Clarendoniano: Oxonii, see the preface on pp. v-vi for details. For Luxenberg's use of these lexicons see Die syro-aramäische Lesart des Koran: Ein Beitrag zur Entschlüsselung der Koransprache, op. cit., p. 8.
[100] R. Hoyland, "New Documentary Texts And The Early Islamic State", Bulletin Of The School Of Oriental And African Studies, 2006, Volume 69, No. 3, pp. 410-411.
[101] F. Corriente, "On A Proposal For A "Syro-Aramaic" Reading Of The Qur'an", Collectanea Christiana Orientalia, 2003, Volume I, pp. 309-310.
[102] M. Hamidullah, Sahifa Hammam bin Munabbih: The Earliest Extant Work On The Hadith, 1979, Centre Cultural Islamique: Paris.
[103] ‘Abd al-Razzaq b. Hammam al-San‘ani (Ed. Habib al-Rahman al-A‘zami), Al-Musannaf, 1972, 11 volumes, Beirut.
[104] H. Motzki, "The Musannaf Of ‘Abd al-Razzaq Al-San‘ani As A Source of Authentic Ahadith of The First Century A.H.", Journal Of Near Eastern Studies, 1991, Volume 50, pp. 1-21; A detailed discussion of it is available in Motzki's book: H. Motzki (Trans. Marion H. Katz), The Origins Of Islamic Jurisprudence: Meccan Fiqh Before The Classical Schools, 2002, Brill: Leiden, Boston, Köln, see chapter II.
[105] For such questions see also Simon Hopkins' review of Luxenberg's Die syro-aramäische Lesart des Koran: Ein Beitrag zur Entschlüsselung der Koransprache in Jerusalem Studies In Arabic And Islam, 2003, Volume 28, pp. 376-380. Offprint of this paper is available online.
The Qur'anic Manuscripts | Refutation Of Sources Of The Qur'an